世良情感网
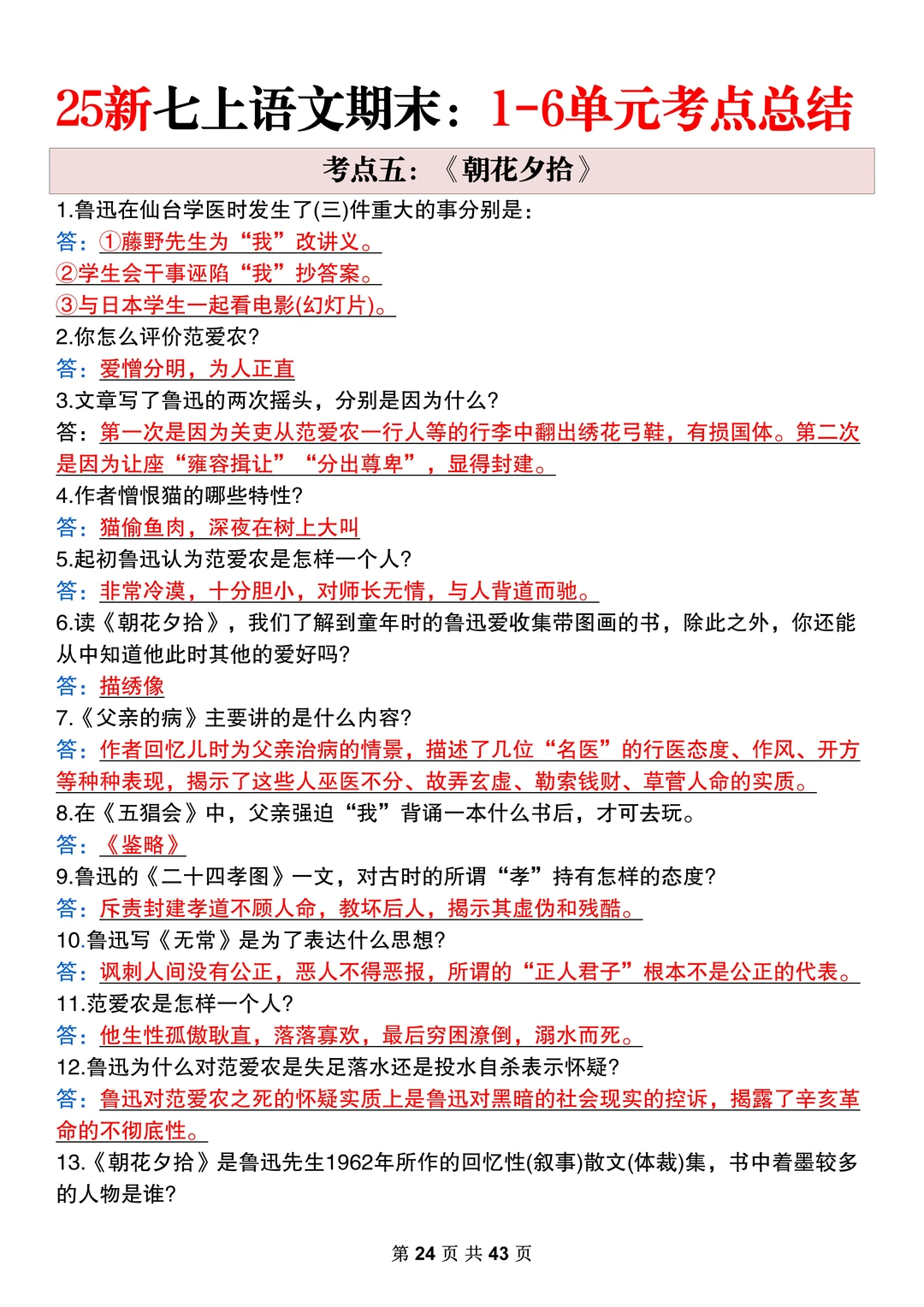
25新七上语文期末:1-6单元考点总结
钧芹芹的图书
2025-12-26 19:03:48
七年级 七年级上册 七年级上册语文 家长收藏孩子受益 提高孩子学习成绩 知识点总结 学霸秘籍 必考考点 辣妈育儿经 期末复习
0
阅读:0
钧芹芹的图书
感谢大家的关注
作者最新文章
1
七上语文期末重点知识及题型‼️吃透就是黑马
2
火箭班老师发的:七上历史每日一练小纸条
3
火箭班老师发的:七上语文期末复习1-6单元
4
25新七上历史期末考:155个常考问答题
5
新七上英语期末作文已出🔥就这18篇直接背‼️
6
火箭班老师发的:七上语文每日一练小纸条
7
25新七上地理期末考:常考压轴填图25题
8
25新七上历史期末考:26道常考材料题
9
25新七上道法期末必刷:36道主观题押题
10
25新七上语文:期末押题作文16篇!
热门分类
推荐
热榜
军事
NBA
体育
社会
明星八卦
娱乐
财经
科技
汽车
历史
国际
游戏
动漫
公益
搞笑
商业
互联网
数码
国际足球
房产
家居
时尚
科学探索
职场
育儿
股票
教育
影视
情感
热点
中国军情
武器
中国南海
中国足球
亚洲杯
科比
综合体育
CBA
投资
大咖秀
外汇
创业
风口
SUV
豪车
概念车
优惠
新能源
美国
欧洲
朝日韩
俄罗斯
孕期
街拍
婚姻
正能量
教育
TOP
1
现在的大学老师都这么的漂亮啊?
2
这样演高中生是不是有点过分了
3
现在的大学生都喜欢这样穿的吗?冬天真的不怕冷
4
会当凌绝顶,一览众山小[比心][比心]
5
现在的女大学生还是太权威了[点赞]
6
作为大学,在上课时穿得这么暴露,难道老师不管吗?
7
内娱是没人了嘛?这都能来演高中生?
8
越南表妹阿香一天比一天漂亮05年在校大学生河内国际学院2026年6
9
学校查寝时没收的,太可怕了
10
作为空姐,在航班上的一举一动,都有非常严格的规定,所有动作的要求都是教科书级别的
教育
最新文章
1
近期坐班制在民办高校、专科及“双非”院校集中推行,新教师多需“双肩挑”且强制坐班
2
大学老师开始坐班不是个好兆头小学一年级的教室里,空位比课桌多。十年后,这批孩子升
3
一些大学老师开始坐班了对此有网友表示说:“读大学的时候,我很羡慕当时的老师,
4
一些大学老师开始坐班了大学老师开始坐班,这事儿挺让人意外的。以前印象里,大学老
5
凌晨时分,700多名高中生在睡梦中被突然叫醒,就听到学校倒闭的消息。长沙这所民办
6
末流211的“金字招牌”还能用几年?一张排名图撕开高校残酷现实!最近,一张“
7
德国留学生回国率为何高达九成?现在很多家庭送孩子去德国留学,但十个里差不多九
8
广东省教育厅今天刚刚发布:中山大学,华南理工大学,暨南大学,华南农业大学,南方医
9
现实中,这个专业的就业率高的吓人!
10
#校方回应工作人员说销毁校门口外卖#广东佛山,一校门口堆满地外卖,工作人员当场喊