世良情感网
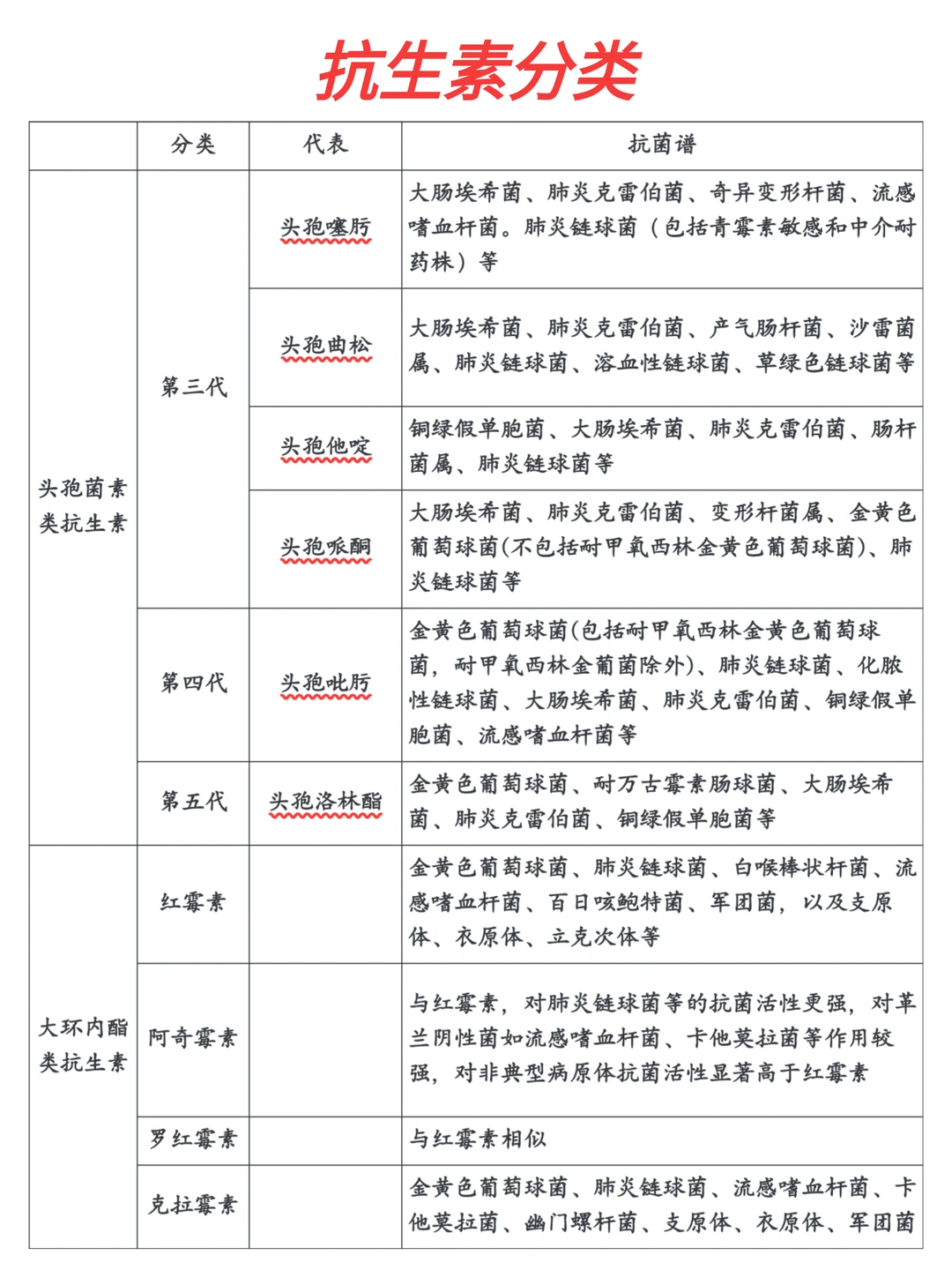
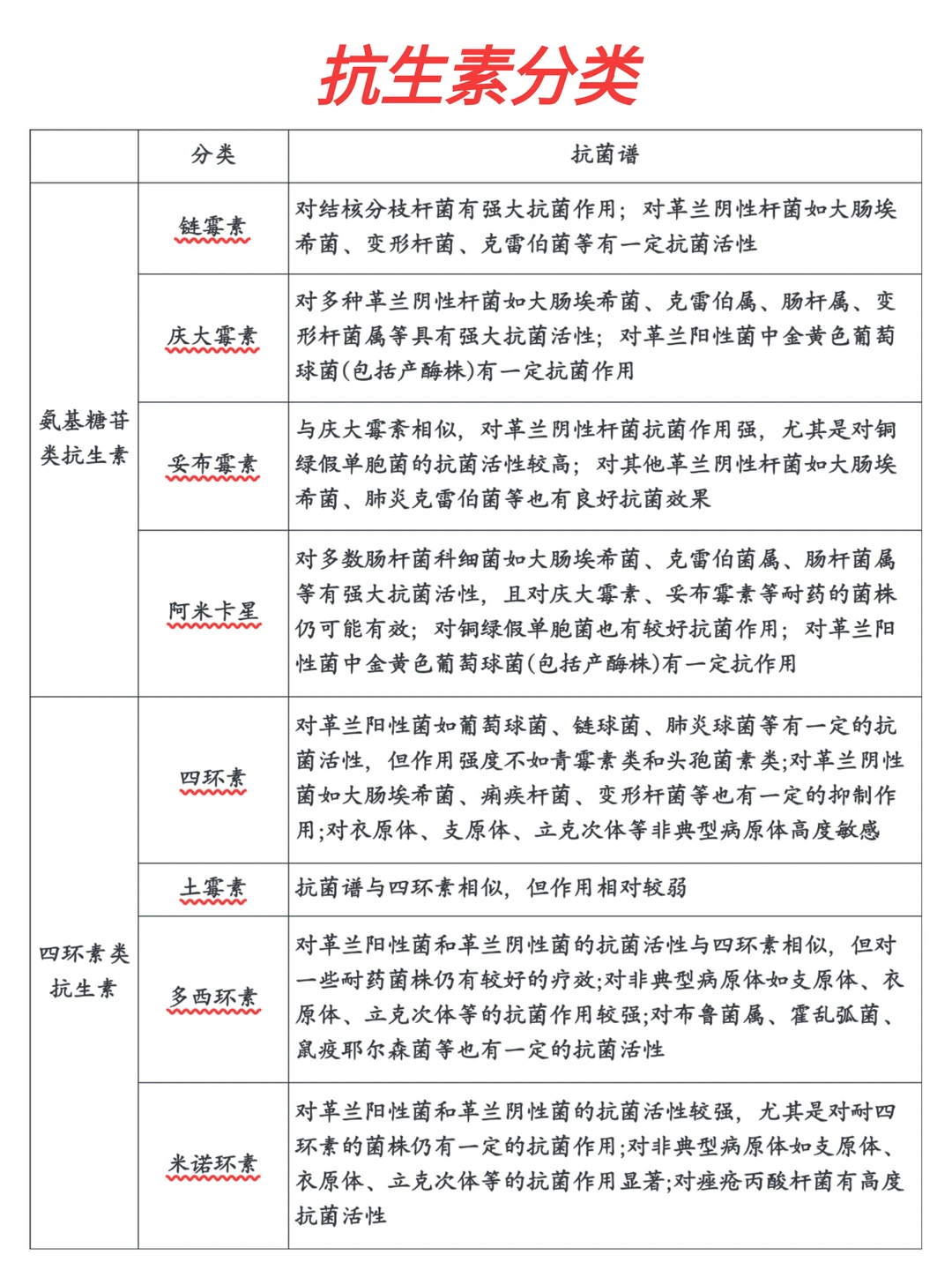
🔥临床常用抗菌药物分类and抗菌普……
俺是天天同学
2025-12-27 18:03:08
不懂就问有问必答药理学 医药 药物相互作用 抗生素 抗生素分类 抗菌药 临床 基础医学 医学检验职称考试
0
阅读:0
俺是天天同学
感谢大家的关注
作者最新文章
1
三伏天养生攻略🔥顺序不能乱……
2
造口不是异类❗❗一篇讲透造口护理全攻略
3
大揭秘🔥蚊子最喜欢咬的9个位置❗❗
4
拉屎又快又干净的24种姿势🔥拉屎如吐丝
5
掉秤先祛湿❗❗湿气越重越瘦不下……
6
每天提肛10分钟🔥身体会发生什么变化……
7
全球最佳运动时间表🔥看这5个时间段……
8
五线梳头发🔥疏通经络,升阳补气……
9
卫健委7天减肥食谱🔥直接跟着吃……
10
🔥花一晚上整理的人体十二经络穴位图❗❗
热门分类
推荐
热榜
军事
NBA
体育
社会
明星八卦
娱乐
财经
科技
汽车
历史
国际
游戏
动漫
公益
搞笑
商业
互联网
数码
国际足球
房产
家居
时尚
科学探索
职场
育儿
股票
教育
影视
情感
热点
中国军情
武器
中国南海
中国足球
亚洲杯
科比
综合体育
CBA
投资
大咖秀
外汇
创业
风口
SUV
豪车
概念车
优惠
新能源
美国
欧洲
朝日韩
俄罗斯
孕期
街拍
婚姻
正能量