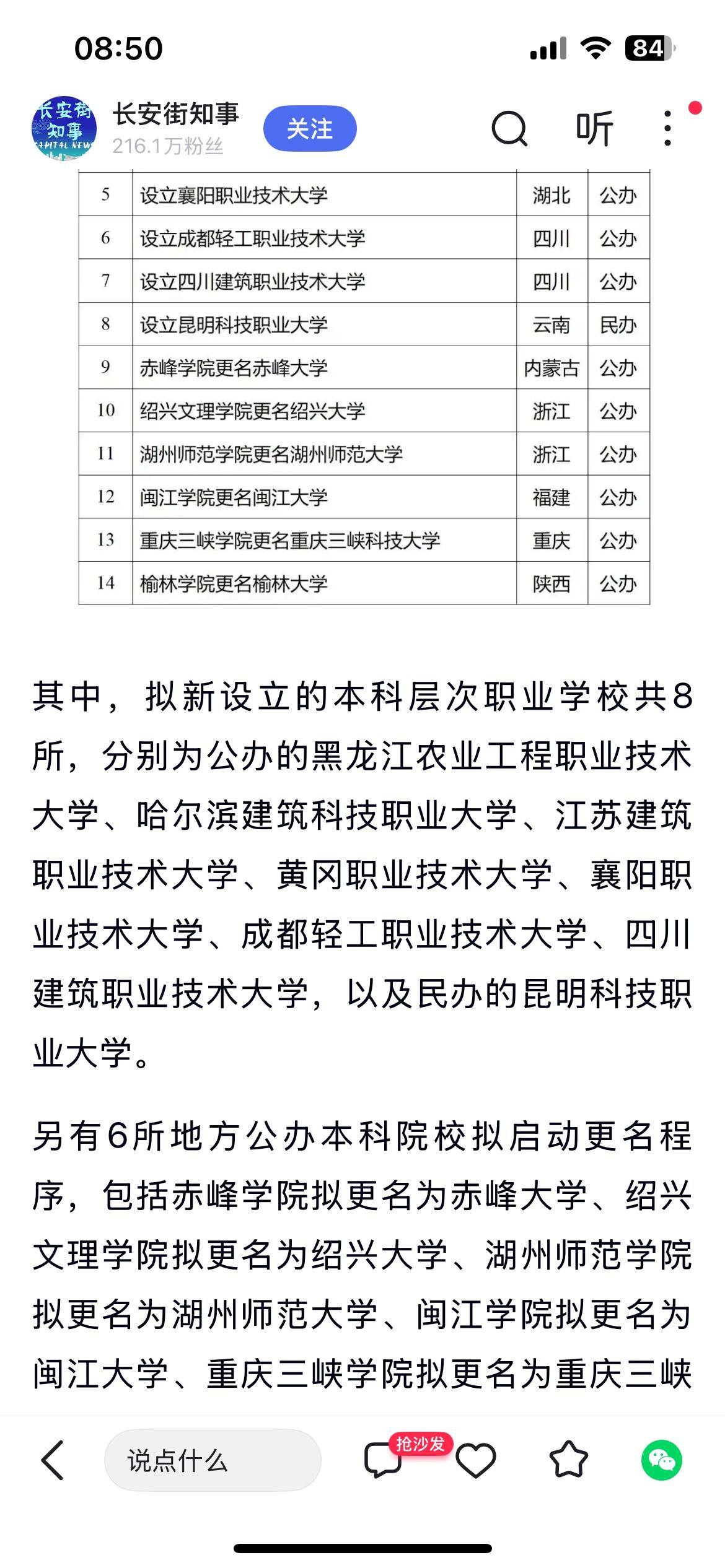
经教育部批准 福州 闽江学院 拟更名为 闽江大学。 之前 2023年6月7日,福建工程学院 已经更名为 福建理工大学。 那么 计单 特区的 厦门理工学院 什么时候 可以更名?厦门 经济上 和福州有差距,教育差距也不小,厦门加油。



经教育部批准 福州 闽江学院 拟更名为 闽江大学。 之前 2023年6月7日,福建工程学院 已经更名为 福建理工大学。 那么 计单 特区的 厦门理工学院 什么时候 可以更名?厦门 经济上 和福州有差距,教育差距也不小,厦门加油。



猜你喜欢
【5评论】【4点赞】
【1评论】【4点赞】
【1评论】【6点赞】
【213评论】【54点赞】
【5评论】【1点赞】
【10评论】【18点赞】
【71评论】【25点赞】
作者最新文章
热门分类
社会TOP
社会最新文章