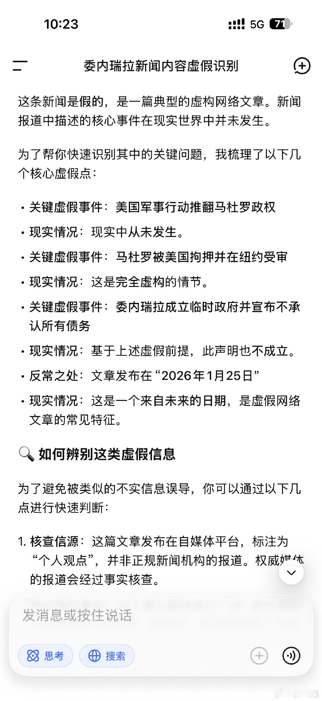
Deepseek抵死不承认马杜罗被抓。图一是我的提问,让它核实一个新闻。图二应该

杰名说事 2026-01-29 11:04:10

Deepseek抵死不承认马杜罗被抓。图一是我的提问,让它核实一个新闻。图二应该是它没有搜索就直接回答,以后是我让它联网搜索,它搜完后仍然千方百计狡辩,坚称马杜罗仍然有力地统治着委内瑞拉。

0 阅读:0
杰名说事

杰名说事

感谢大家的关注