太空光伏:细分龙头,深度解析!马斯克旗下SpaceX在公司备忘录中确认与xAI合

仙掌柜品商业 2026-02-04 01:05:07

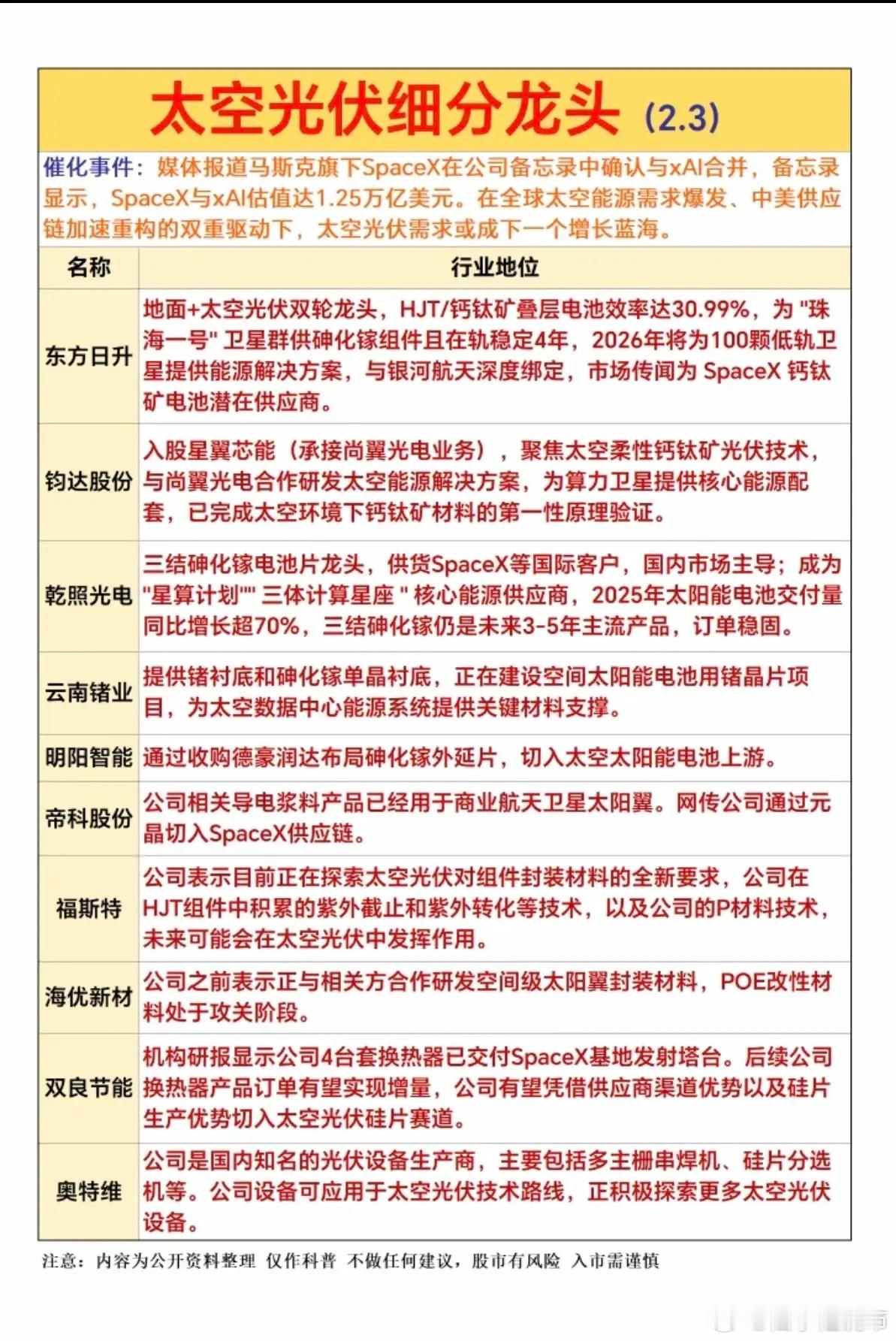
太空光伏:细分龙头,深度解析!

马斯克旗下SpaceX在公司备忘录中确认与xAI合作,表明了全球太空能源需求爆发!相关核心龙头股:

0 阅读:0

猜你喜欢

仙掌柜品商业

仙掌柜品商业

感谢大家的关注