世良情感网
红星新闻的文章
【2026世界会怎样丨开年刚一个月,发生的事情已“颠覆认知”】#开年1个月世界发
国际
2026-01-29 14:48
【#网红护肤品牌HBN冲刺IPO#,上市前豪分1亿,创始人夫妇拿走近半】红星资本
财经
2026-01-29 14:36
#金晨被曝肇事逃逸警方成立调查组# 【#金晨被曝肇事逃逸警方介入调查#】#金晨方
娱乐
2026-01-29 14:16
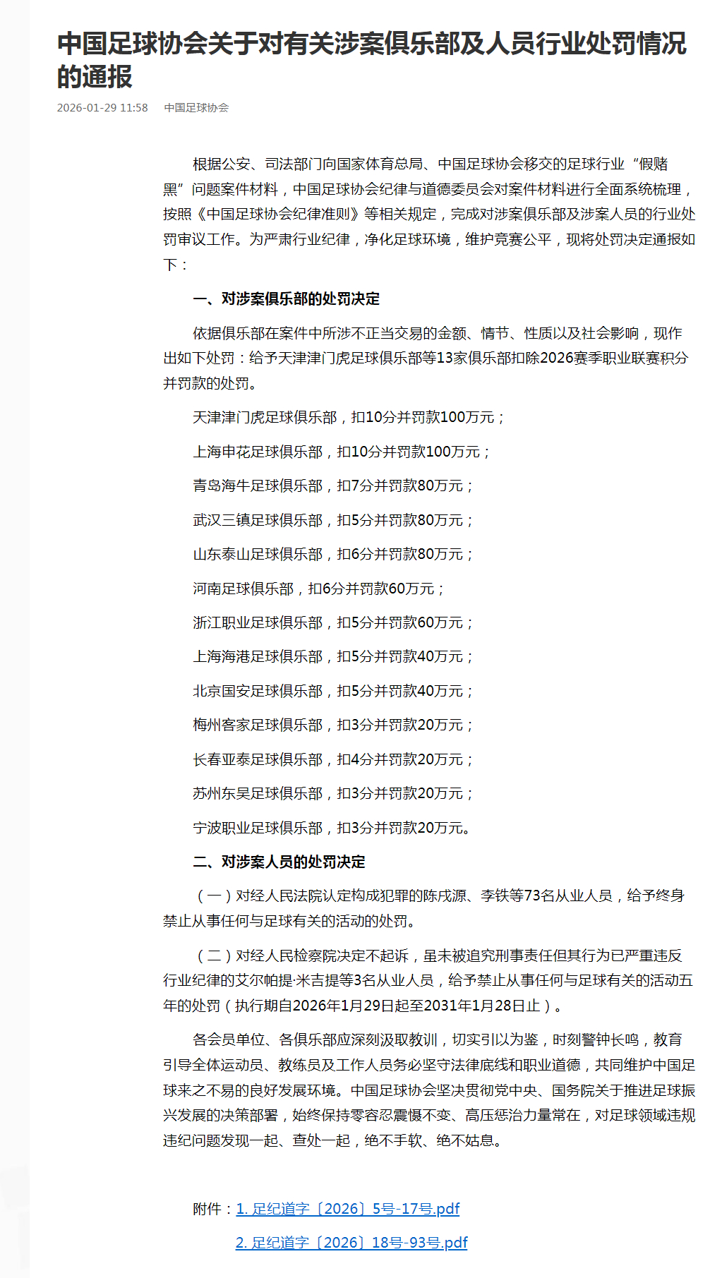
#73人被禁足原因披露# 【#足协披露73人终身禁足原因#】1月29日上午,国家
体育
2026-01-29 13:56
#刚出任中乙球队主帅王栋被禁足#中国足协正式公布了“假赌黑”专项整治行动受到处罚
体育
2026-01-29 13:47
#巴中公安紧急寻找电诈受害人#【紧急寻找电诈受害人!巴中公安:其准备按诈骗分子诱
社会
2026-01-29 13:46
#缅甸出现一处3000人新诈骗园区#【马来西亚志愿者:被摧毁的KK园区旁边,一个
国际
2026-01-29 13:37
【#泰国一军用飞机坠毁已致2死#】#泰国一军用飞机坠毁造成2人死亡# 总台记者获
国际
2026-01-29 13:26
【#薛佳凝称2013年买了两公斤黄金#】#薛佳凝曝一男演员曾买9公斤黄金#1月2
娱乐
2026-01-29 13:26
#江布拉克景区辟谣石头含金#【新疆江布拉克景区“白石头沟石头含金”?假的!景区紧
社会
2026-01-29 13:05
【#上海海港道歉#】#上海海港回应被罚# :今日,中国足球协会就我俱乐部 201
体育
2026-01-29 12:37
#上海申花尊重并接受处罚决定#上海申花:今日,中国足球协会就俱乐部历史相关事宜作
体育
2026-01-29 12:37
#73人被终身禁足完整名单# 中国足协负责人通报了本次行业处罚的具体情况。中国足
体育
2026-01-29 12:26
【#假赌黑俱乐部处罚名单公布#】 1月29日,公安部、体育总局、中国足协在北京联
体育
2026-01-29 12:05
#北京热门黄金店铺人潮汹涌#【实探金店现场:柜台前人潮汹涌,有人一次买超1000
财经
2026-01-29 12:07
【#中国男子泰国酒店门前被撞身亡#:坐在路边系鞋带,友人倒车没看到他】#男子泰国
国际
2026-01-29 12:06
【#聊城网民编造儿童失踪等谣言被罚#】近日,山东聊城网信、公安部门巡查发现,有网
社会
2026-01-29 11:06
【国铁集团:#误购车票限时免费退将常态化# 】国务院新闻办公室今天上午10时举行
社会
2026-01-29 10:45
#库里独占NBA历史得分榜第19位#赛前,库里生涯总得分26397分,和皮尔斯并
体育
2026-01-29 10:45
【#魏文彬遗体告别仪式1月31日举行#】#那个创办快乐大本营的人走了# 给据湖南
社会
2026-01-29 10:45
第一页
下一页
红星新闻
深度、态度、温度
热门分类
推荐
热榜
军事
NBA
体育
社会
明星八卦
娱乐
财经
科技
汽车
历史
国际
游戏
动漫
公益
搞笑
商业
互联网
数码
国际足球
房产
家居
时尚
科学探索
职场
育儿
股票
教育
影视
情感
热点
中国军情
武器
中国南海
中国足球
亚洲杯
科比
综合体育
CBA
投资
大咖秀
外汇
创业
风口
SUV
豪车
概念车
优惠
新能源
美国
欧洲
朝日韩
俄罗斯
孕期
街拍
婚姻
正能量