世良情感网
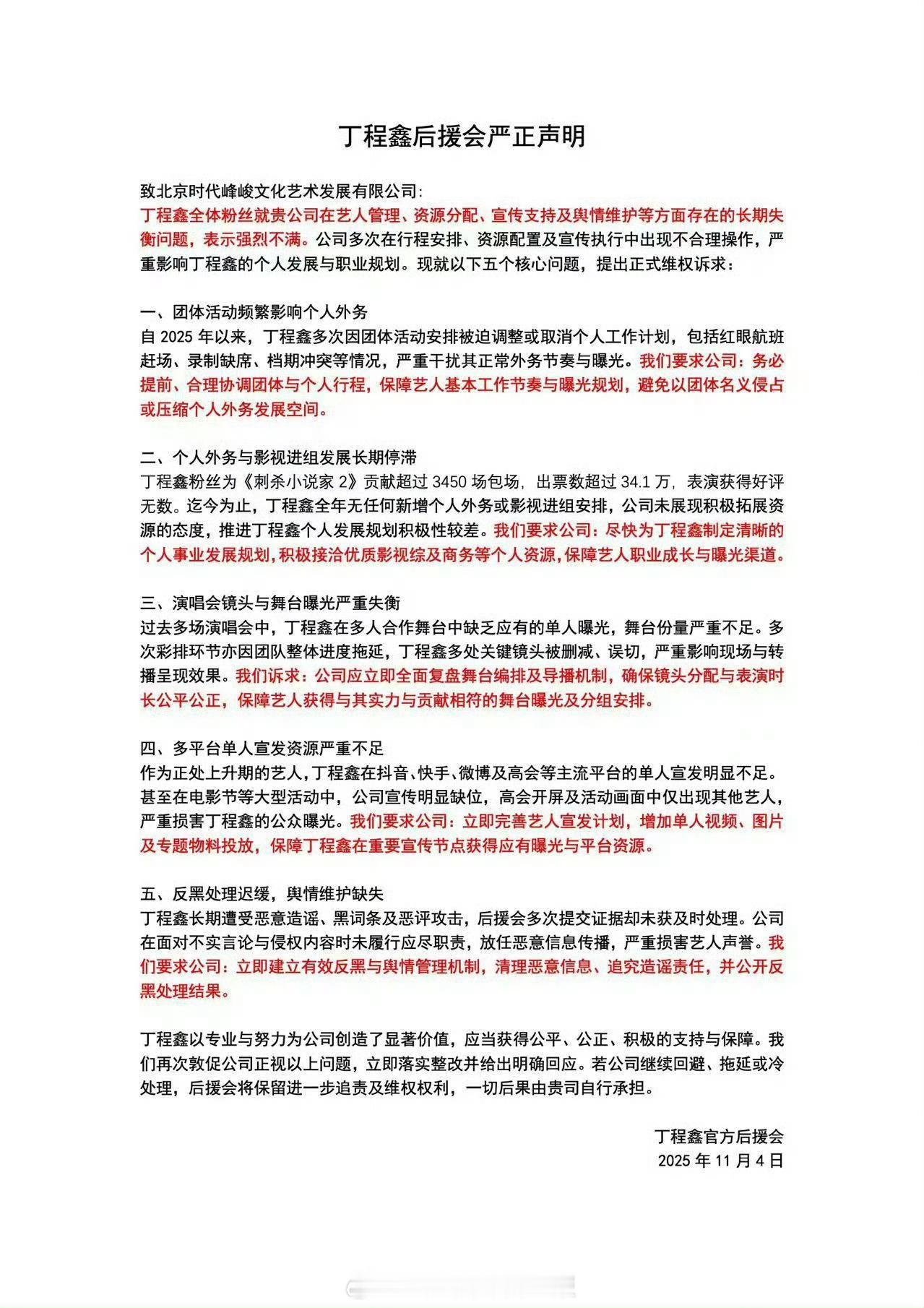
丁程鑫后援会发声明称时代少年团团体活动过于频繁影响了个人外务,啊这……
吃瓜老说娱乐
2025-11-05 00:13:59
丁程鑫后援会发声明称时代少年团团体活动过于频繁影响了个人外务,啊这……
0
阅读:0
吃瓜老说娱乐
感谢大家的关注
作者最新文章
1
丁程鑫后援会发声明称时代少年团团体活动过于频繁影响了个人外务,啊这……
2
王子承认插足他人婚姻,男方知道后提出了赔偿,王子表示真的无能为力。
3
十五运会打call明星怼脸截图,来看看大家的状态[拳头]
4
2026年的放假通知出来了,春节放假9天。
5
疑似白百何朋友圈发文:得鱼忘筌。这是正面开撕了吗[哆啦A梦吃惊]
6
微博视界大会张凌赫与罗云熙、刘宇宁的合照,浓颜合照还是有优势啊[老师好]
7
白百何突然发文:还能这么操作…🙈🙉🙊 这是有瓜了吗[哆啦A梦吃惊]
8
微博视界大会红毯 明星怼脸生图,女明星们漂亮得很稳定[good]
9
微博视界大会女明星红毯造型出图,好多白色系穿搭啊[哆啦A梦吃惊]
10
网友评选的90四大TOP花:杨紫、迪丽热巴、鞠婧祎、白鹿,以前一直默认杨紫、迪丽
热门分类
推荐
热榜
军事
NBA
体育
社会
明星八卦
娱乐
财经
科技
汽车
历史
国际
游戏
动漫
公益
搞笑
商业
互联网
数码
国际足球
房产
家居
时尚
科学探索
职场
育儿
股票
教育
影视
情感
热点
中国军情
武器
中国南海
中国足球
亚洲杯
科比
综合体育
CBA
投资
大咖秀
外汇
创业
风口
SUV
豪车
概念车
优惠
新能源
美国
欧洲
朝日韩
俄罗斯
孕期
街拍
婚姻
正能量
娱乐
TOP
1
叶珂身材这么好😯她不是刚生完孩子吗,恢复这么快啊
2
杨颖天呐,baby怎么突然这么大了
3
刘亦菲把死亡玫粉穿出了定制款的感觉,这种颜色普通人穿上分分钟黑三度,她居然能穿出
4
刘亦菲:要不我起身,你俩慢慢聊!
5
年轻时候的刘亦菲身材太好了,比现在好
6
刘亦菲你要注意,背面的镜子给你反光了
7
难怪郑中基当年那么喜欢她啊。
8
Angelababy怎么这么大了,这身材绝了,晓明哥恐怕会后悔了吧?
9
演员的信念感是真的强,一般人干不了![笑着哭]
10
女团王晓佳,真是漂亮啊
娱乐
最新文章
1
女星范冰冰现身香港,大量生图流出,真实容貌和状态让人感叹。
2
袁咏仪又上热搜了,这次不是因为孩子,也不是因为张智霖,更不是因为新综艺,而是她跟
3
46岁刘涛洱海美出圈!瑜伽服造型惊艳,状态嫩回少女刘涛这状态也太绝了!46
4
一开始我怀疑是礼服的问题,后来我怀疑是光线的问题,但是后面我真的不得不承认,蒋欣
5
刘亦菲:要不我起身,你俩慢慢聊!
6
刘亦菲妈妈的状态太绝了!65岁依旧气质斐然,优雅从容的模样,满是岁月沉淀的独特韵
7
薛凯琪你竟然能下得去嘴,美女咋想的?
8
大家有没有发现杨幂有点不对劲,皮肤暗黑,粗糙,身材走样,发量变少这些四十岁女人多
9
浩南哥,你怎么也
10
原来你们的女神刘亦菲在现实中是这样的。