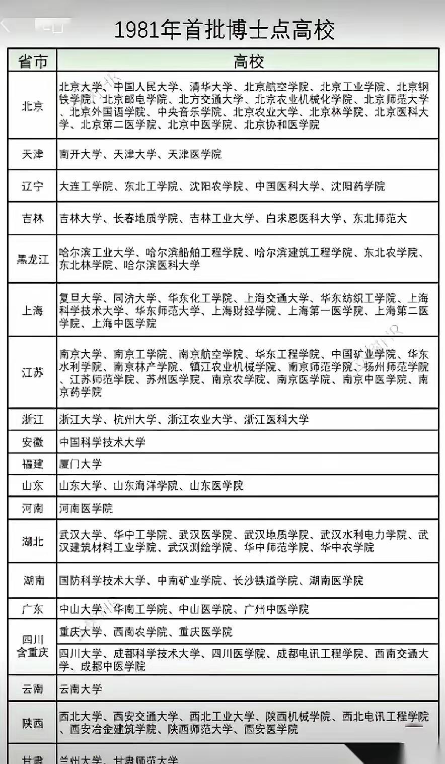
1981年首批博士点高校。 河南医学院真牛啊,全省仅只这一所,一枝独秀。连郑州大学,河南大学都不是。可惜被郑州大学合并了,不过现在临床医学还是王牌存在啊! 湖南大学未入选,中南三兄弟均入选。中南是湖南的王牌啊! 吉林五所大学入选,四所合并成了一所,巨无霸,每枝单独发展起来都能成王牌。有点可惜! 现在混的最差的是甘肃(西北)师范大学,应该和地域有关系。

1981年首批博士点高校。 河南医学院真牛啊,全省仅只这一所,一枝独秀。连郑州大学,河南大学都不是。可惜被郑州大学合并了,不过现在临床医学还是王牌存在啊! 湖南大学未入选,中南三兄弟均入选。中南是湖南的王牌啊! 吉林五所大学入选,四所合并成了一所,巨无霸,每枝单独发展起来都能成王牌。有点可惜! 现在混的最差的是甘肃(西北)师范大学,应该和地域有关系。

评论列表
猜你喜欢
【1评论】【1点赞】
【51评论】【6点赞】
【2评论】【4点赞】
【2评论】【1点赞】
作者最新文章
热门分类
社会TOP
用户12xxx03
首批博士点高校湖南省除国防科大,其他三个合并成了一所中南大学,湖大怎么没上榜呢