北京周边挖掘到了一座被低估的宝藏城市,这里是打树花、剪纸的发源地
它就是蔚县!这次博主计划使用AI软件(元宝),在不做任何攻略的情况下玩转这座宝藏城市
-
🚗交通
❤️问一下元宝:“hi 宝子 从北京出发去蔚县的交通方式帮我整理下”
❶自驾(推荐):走京蔚高速,2个多小时
❷长途客车:六里桥客运站出发,在蔚县长途汽车站下车,全程4-5小时
-
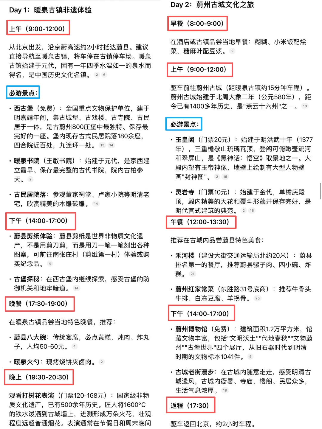
🌈2天1晚行程规划
❤️问一下元宝:“hi 宝子 给我规划下蔚县2天1晚的游玩路线,希望头晚可以看打铁花的表演”(如图4、5)
✅Day 1:暖泉古镇非遗体验
⚠️上午从北京出发,沿京蔚高速约2小时抵达蔚县
必游景点
🏰西古堡:建于明嘉靖年间,集古城堡、古戏楼、古寺院、古民居于一体
🏰暖泉书院:始建于元代,是京西建立至早、保存特完整的古代书院
-
⚠️下午
🏰剪纸体验:蔚县剪纸是世界非物质文化遗产
🏰古堡探秘:感受古堡的防御机关和地牢暗道
-
⚠️晚上
观看打树花表演
-
✅Day 2:蔚州古城文化之旅
⚠️上午
驱车前往蔚州古城(距暖泉古镇约15分钟车程)。蔚州古城始建于公元580年
必游景点
✅玉皇阁:始建于1377年,是《黑神话:悟空》取景地之一。大殿内塑有玉帝神像,墙壁上绘制有大型人物壁画
✅灵岩寺:始建于金代,殿内精美的天花和覆斗形藻井保存完好
✅南安寺塔:始建于北魏,辽代重修,8面13级实心密檐砖塔,高28米
⚠️下午
🏰蔚州博物馆:从旧石器时代到明清时期的文物标本1041件
🏰古城老街漫步
-
返程(17:30)驱车返回北京,约2小时车程。
-
🌈精华景点讲解(图6)
对某个景点了解是我旅行很大的一个诉求,现在有了元宝,只要对景点拍照就可以看到景点详细的讲解
-
🍔美食(图7、8)
再继续问小宝,给我推荐蔚县美食
-
📷打卡地(图9)
对拍摄的照片不满意,比如背景人和车多,让元宝协助p图,几秒就能搞定
-
💰花销清单
交通:178(大巴往返)
住宿:120(人均)
吃饭:150
打树花:132
打车:23
-
彩蛋:生成你的2026新年明信片
打开「元宝」,点击P图,用「新年明信片」模板,即可生成你的2026明信片,可以打印送给好朋友














