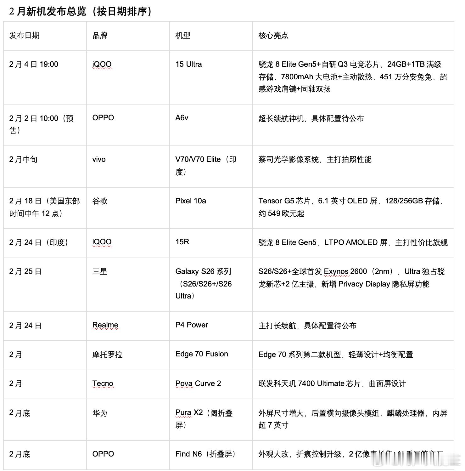
看了一圈2月即将要发的新机,最大感触是:厂商们不再执着于造一台面面俱到的“水桶机”了。有的死磕游戏性能和散热,要做“次世代游戏手机”;有的继续深耕折叠屏的形态和生态;还有的试图用激进配置解决续航等单一痛点。这种“偏科生”策略对用户是好事,选择更清晰了。你更喜欢全能旗舰,还是某项体验做到极致的“偏科”旗舰?

看了一圈2月即将要发的新机,最大感触是:厂商们不再执着于造一台面面俱到的“水桶机”了。有的死磕游戏性能和散热,要做“次世代游戏手机”;有的继续深耕折叠屏的形态和生态;还有的试图用激进配置解决续航等单一痛点。这种“偏科生”策略对用户是好事,选择更清晰了。你更喜欢全能旗舰,还是某项体验做到极致的“偏科”旗舰?

猜你喜欢
【4评论】【7点赞】
【92评论】【25点赞】
【5评论】【1点赞】
【3评论】【3点赞】
【1评论】【2点赞】
作者最新文章
热门分类
科技TOP
科技最新文章