世良情感网
不平凡从的文章
今晚白银COMEX期货,再次验证《繁花》的经典 纽约的帝国大厦晓得吧?从底下跑到
财经
2026-01-31 02:53
第四季度亏损高达140亿,而公司市值才120亿,监管是不是该问一下? 今天收盘
财经
2026-01-31 01:53
微软公布了一份不错的财报,股价大跌11%。是不是科技股的泡沫真要破解了 昨晚微
财经
2026-01-29 23:53
酿酒板块会不会因为一篇小作文,引发一场血案 酿酒板块今天午后旱地拔葱,打了市场
财经
2026-01-29 18:53
大消费全面爆发,市场步入春节节奏,重点显然并非白酒 今日市场呈现出显著的风格转换
财经
2026-01-29 16:53
砸完沪深蓝筹,再砸科创,下一个会是谁,是创业板还是北证呢? 近来,蓝筹股仿佛犯了
财经
2026-01-29 12:53
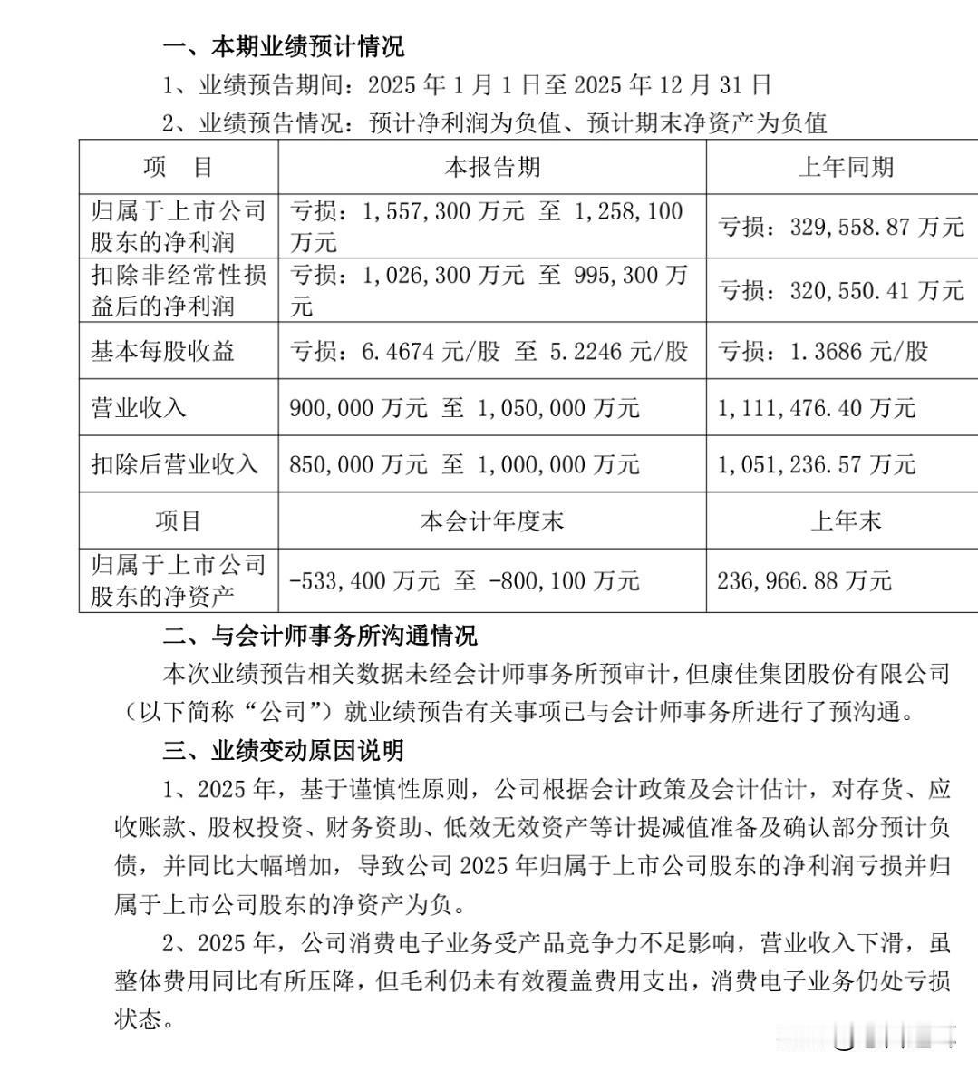
最贵ST股发布了一则耐人寻味的业绩预告,它会成为ST左江第二吗? 岁末年初,ST
财经
2026-01-28 22:53
面对贵金属价格的飙涨,今晚鲍威尔是否会传达加息预期呢? 黄金和白银已然彻底疯狂。
财经
2026-01-28 17:56
印尼股市大跌8%,会不会成为搅动资本市场的蝴蝶 今天印尼雅加达综合指数在毫无挣
财经
2026-01-28 16:52
根据斐波那契数列,上证已经到了变盘时间点,是上还是下? 从4190点的阶段高点回
财经
2026-01-27 19:53
白银期货连破100、110关口,彻底疯狂了,大家也是时候冷静一下了 COMEX白
财经
2026-01-27 00:52
海格通信股价大开大合,已经被游资和量化玩坏了 海格通信应该是市场走势最大开大合
财经
2026-01-26 21:52
尾盘巨量压单再显,涵盖贵金属,有色,保险和化学板块,给人一种谁火要打压谁的意思?
财经
2026-01-26 20:52
白银继续逼仓,黄金大涨,相关概念还能进场吗? 从上次提到白银逼仓已经两周多时间了
财经
2026-01-26 13:52
下周金融市场,议息会议、各大国重要经济数据发布、美股科技巨头财报、国内年报预披露
财经
2026-01-25 18:53
锋龙和嘉美还是没有逃掉进“小黑屋” 上周五有强烈预感它们两要进“小黑屋”,结果
财经
2026-01-25 16:52
大幅抛售宽基ETF,莫让2015式救市重演 最近宽基ETF,沪深300ETF,
财经
2026-01-24 20:52
20CM4连板后收到终止上市同意书,是搏傻还是捡漏? *ST长药还是等来了终止
财经
2026-01-23 22:52
两年半时间,操纵一支票,获利5亿,这哥们是执着还是傻? 今天公布了一宗股票操纵
财经
2026-01-23 21:52
明天市场看点,两个热点一字连板的锋龙和利欧能不能开板 市场在大幅反弹,目前一字连
财经
2026-01-22 23:52
第一页
下一页
不平凡从
感谢大家的关注
热门分类
推荐
热榜
军事
NBA
体育
社会
明星八卦
娱乐
财经
科技
汽车
历史
国际
游戏
动漫
公益
搞笑
商业
互联网
数码
国际足球
房产
家居
时尚
科学探索
职场
育儿
股票
教育
影视
情感
热点
中国军情
武器
中国南海
中国足球
亚洲杯
科比
综合体育
CBA
投资
大咖秀
外汇
创业
风口
SUV
豪车
概念车
优惠
新能源
美国
欧洲
朝日韩
俄罗斯
孕期
街拍
婚姻
正能量