世良情感网
天上掉下昕妹妹的文章
周二 市场热点题材+复盘总结!1.智能电网+算力2.人工智能AI应用3.消费+
财经
2026-02-03 22:25
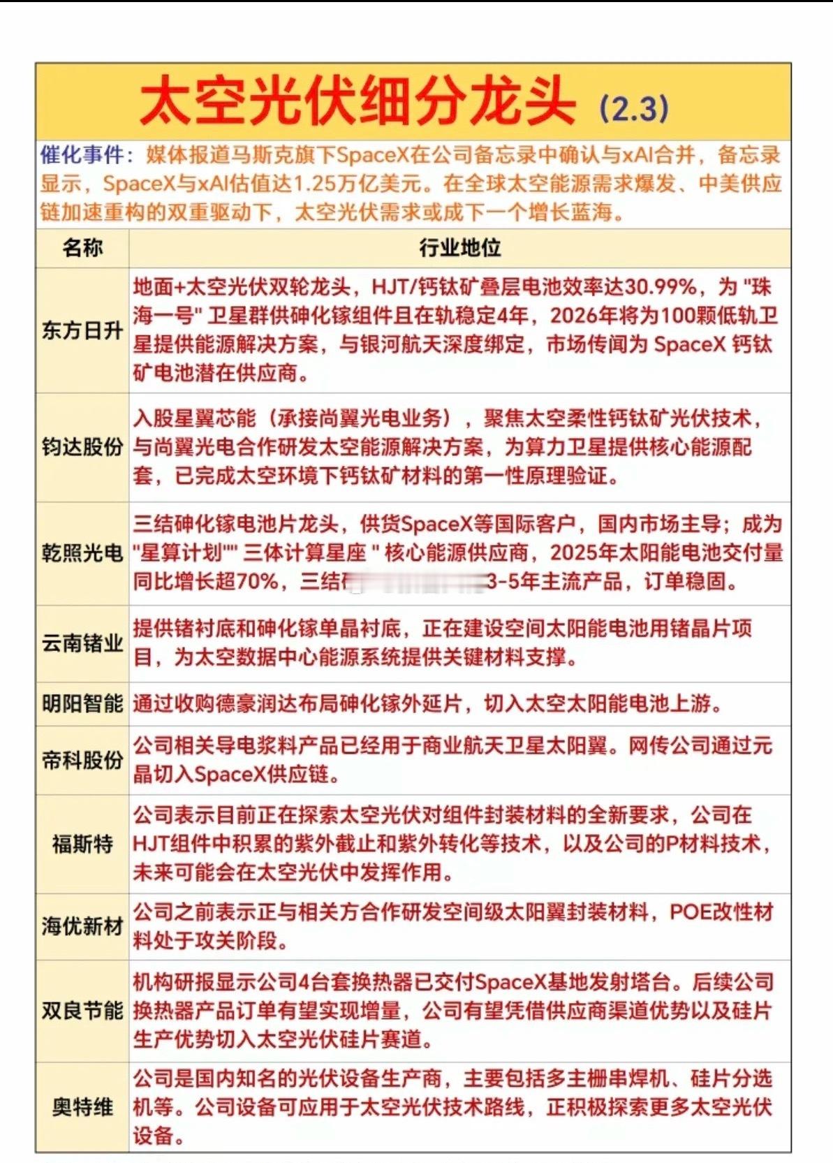
太空光伏:细分龙头,深度解析!马斯克旗下SpaceX在公司备忘录中确认与xAI合
财经
2026-02-03 20:26
现在的市场毫无热度,仓位控制住,忍住格局!!!
财经
2026-02-03 14:25
A股船舶制造相关概念股全梳理一、整船制造与系统集成整船制造与总装:中国船舶、中船
财经
2026-02-03 13:24
港股高位跳水,引发了大盘回落,港股跳水是因为今年融资量依然很大,今年还有大量的A
财经
2026-02-03 12:24
提醒一下,你们做T的不要做成反T了,大盘绿个股绿才去补仓,大盘绿个股红可出货!!
财经
2026-02-03 11:27
这万达电影,车门焊死!不吃涨停不动!
财经
2026-02-03 10:25
把车门焊死,今日看储存芯片和支付牌照!!!
财经
2026-02-03 10:25
多维市场情绪分析主基调:退潮,指数见底后爆量反转才是拐点。1、从1月14管控以来
财经
2026-02-03 09:24
海南文昌火箭发射计划文昌市发布关于在2月特定时间禁止小型航空器和空飘物飞行活动的
社会
2026-02-03 09:24
SpaceX在公司备忘录中确认与xAI合并 估值将达1.25万亿美元马斯克旗下S
财经
2026-02-03 09:24
美股存储芯片股价上涨美股存储概念涨幅居前,闪迪涨超15%,西部数据涨7.99%,
财经
2026-02-03 09:24
香港金管局:争取在3月发出稳定币发行人牌照香港金管局总裁余伟文表示,收到36份稳
财经
2026-02-03 08:24
十部门联合发布《低空经济标准体系建设指南(2025年版)》重点围绕低空航空器、低
社会
2026-02-03 08:25
昨天盘后讨论比较多的是人工智能和商业航天(主要是SpaceX),其它的大消费白酒
财经
2026-02-03 08:24
周二 市场热点+投资方向!1.智能电网2.大消费(影视,白酒,零售百货等)3.
财经
2026-02-03 00:27
三大原因引发大跌 到支撑了吗今日A股市场遭遇"黑色星期一",资源股、中字头等蓝筹
财经
2026-02-02 18:24
开搞,大金融护盘
财经
2026-02-02 14:24
周一 成交活跃个股+人气热搜排行榜 热度值排榜:1.农业种植相关2.化工原料涨
财经
2026-02-02 08:24
周一 财经热点事件 前瞻1.存储芯片,存算一体化2.人工智能AI应用,AI医疗
财经
2026-02-02 08:24
第一页
下一页
天上掉下昕妹妹
感谢大家的关注
热门分类
推荐
热榜
军事
NBA
体育
社会
明星八卦
娱乐
财经
科技
汽车
历史
国际
游戏
动漫
公益
搞笑
商业
互联网
数码
国际足球
房产
家居
时尚
科学探索
职场
育儿
股票
教育
影视
情感
热点
中国军情
武器
中国南海
中国足球
亚洲杯
科比
综合体育
CBA
投资
大咖秀
外汇
创业
风口
SUV
豪车
概念车
优惠
新能源
美国
欧洲
朝日韩
俄罗斯
孕期
街拍
婚姻
正能量