临汾是喵尝试做中文手机版“孤独星球”的第一个城市。
各种摸索、修改,断断续续20天才成型。
分四部分1️⃣历史文化(结合相应景点)2️⃣总览(吃住行干货)3️⃣线路(分公共交通和自驾)4️⃣景点(文图结合、有细节)”
希望即使第一次去、也能玩得既轻松又有深度。
这篇笔记是mini版,更多详细信息散落在系列笔记和完整版指南。
——
为什么去临汾?
🔹立体史书,让传说成为可触及的真实
远古时临汾是尧都,春秋是晋国龙兴之地,金元民间文化活跃,明清风云变幻……数千年历史痕迹现在依然可见、可触、可感。
🔸彩塑、琉璃、木雕……沉溺古建之美
要论现存古建之“古”,临汾在山西不算前列——历史上多次地震,尤其是元代、清康熙年间两次大震——但临汾古建观赏性绝佳,是普通人也能轻松欣赏的、直观的、富有冲击力的美。
——
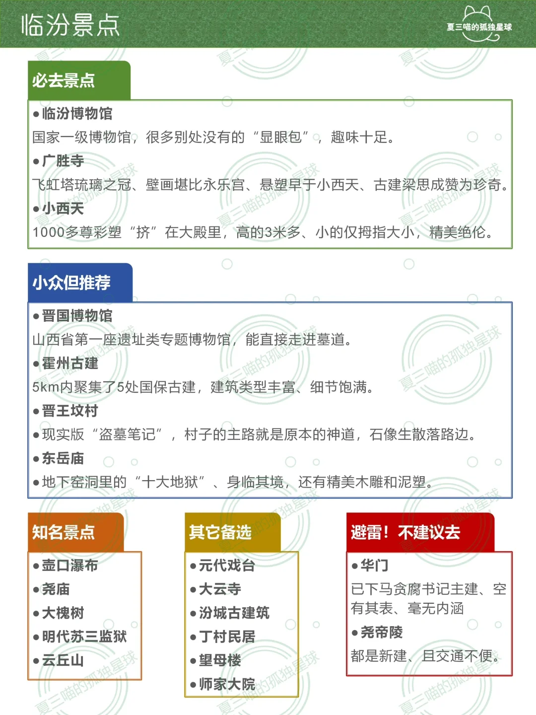
[星R]必看景点
临汾博物馆、广胜寺、小西天
[种草R]小众但值得去
晋国博物馆、霍州古建、晋王坟村、东岳庙
❌避雷不推荐
华门(华而不实、大而无当,浪费时间浪费钱)
尧帝陵(都是新建的,古意不足、交通不便)
——
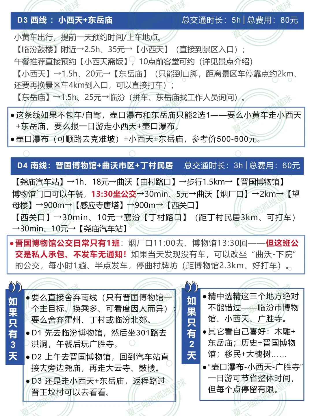
🚌公共交通
市内共享电单车+打车+公交车(101路去北郊看元代戏台和晋王坟村)
北线高铁+公交(霍州古建、洪洞小西天)
西线小黄车(小西天+东岳庙)
南线小明优行(晋国博物馆及其它)
🚘自驾/包车
北、西、南方向各1天,市内放北线或南线。
3天能走完公交4天的景点+壶口瀑布,再有时间就走云丘山、南边运城交界处。
——
✈️怎么去
临汾机场航班不多,但高铁2h内有太原、运城、西安三个机场,方便联游。
2个火车站、3个汽车站,主城区有共享电单车。
🏠住哪儿
公交出行住大中楼(鼓楼)附近最方便。
🥗吃什么
福利路、古城东路本地人爱去的。
主打【牛肉丸子面】:薛老五、老白家、三刚、三毛、十凤、炊牛、 碟一碗、小贝、龙龙——选顺路的就行。
——
💃💃💃
我是夏三喵🐱
旅行第22年,走过30+国家
偏爱人文访古,重度攻略控
正在做中文手机版“孤独星球”
让旅行成为一场时空阅读
.
更多临汾及山西分享[向右R]夏三喵的孤独星球
想省时省事直接抄作业?[种草R]戳左下看【同款】













