世良情感网
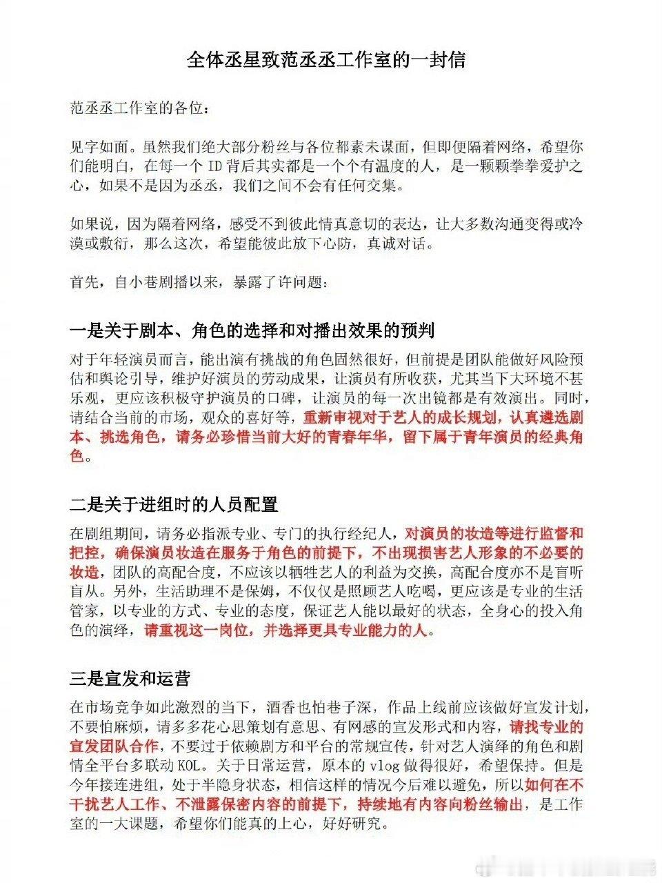
范丞丞粉丝致范丞丞工作室的一封信演技翻车开始怪工作室了[笑cry]还好没怪范冰
猪不乖就抓去烧烤
2024-11-20 16:25:21
范丞丞粉丝致范丞丞工作室的一封信
演技翻车开始怪工作室了[笑cry]
还好没怪范冰冰
0
阅读:1
猪不乖就抓去烧烤
感谢大家的关注
作者最新文章
1
只能说永夜星河是低配耽改,因为目前虞书欣和丁禹兮也没爆得像耽改一样,流量断层。
2
感觉即使是同一个角色,但在不同作品里面,还是需要在妆造上有所区分不然很容易拿来对
3
确实,95花乳追最多的是张婧仪反而两个头部,虞书欣赵露思,粉丝都基本很宠,没啥乳
4
虐待老人犯法还嬷教圣女太可怕了
5
邓为现在不进组没新商务是因为要自立门户,新公司了吗?
6
第一次看到粉丝舔饼舔成这样的如果将门独后真不是赵露思,粉圈会觉得天塌了吗?
7
一些番位瓜逐玉 张凌赫田曦薇平番,张凌赫在前缬罗 陈哲远张婧仪平番,陈哲远在前骄
8
杨旭文唐诡3片场营业图看着画风和前两部一致
9
侯明昊今年的剧好像都不太好都是开播前很多人期待,开播后熄火了
10
?即刻脚刹这也没美到分不清男女啊(何况还是p的)
热门分类
推荐
热榜
军事
NBA
体育
社会
明星八卦
娱乐
财经
科技
汽车
历史
国际
游戏
动漫
公益
搞笑
商业
互联网
数码
国际足球
房产
家居
时尚
科学探索
职场
育儿
股票
教育
影视
情感
热点
中国军情
武器
中国南海
中国足球
亚洲杯
科比
综合体育
CBA
投资
大咖秀
外汇
创业
风口
SUV
豪车
概念车
优惠
新能源
美国
欧洲
朝日韩
俄罗斯
孕期
街拍
婚姻
正能量
娱乐
TOP
1
秦岚这一幕演的很真实啊,坐在椅子上很困的时候,大部分人都会做这样的动作吧
2
何穗当年这一场真是绝了!
3
奚梦瑶照片一般但是真人巨美
4
现实里刘强东老婆长这样
5
据说,这是鹿晗被星探发现之前的状态。如果我是星探,我也找他
6
张柏芝那么漂亮那么真诚岁月不败美人,美人美在皮媚在骨,港风一绝啊。张柏芝
7
杨颖和黄晓明的结婚照,当时可真够敢拍的
8
麻辣音乐老师张靓颖,这身材也太婀娜了吧!
9
张靓颖这妆造真欣赏不来
10
我天呐,鹿晗是知道先下手为强的
娱乐
最新文章
1
论身体天赋,中国选杨幂!
2
秦岚这脚,看着像是做过脚膜呢。
3
原来这么漂亮的顶级女明星也会有身材困扰啊!
4
刘亦菲这背,太不真实了,又白又嫩还会发光。
5
五年前,她和刘宇宁同为网红闯娱乐圈,现在刘宇宁成功了,她却已经回到原地了…
6
刘亦菲和佟丽娅同框,谁更靓?
7
张韶涵现在应该比吃了苍蝇还难受,原因很简单,同样是四大教主,蔡依林演唱会穿了
8
刘亦菲的脚丫居然是胖嘟嘟的,也太可爱了吧!
9
沈梦辰身边这位美女看着好眼熟,可就是想不起名字!
10
黄晓明真的要无语了,因为林俊杰公布恋情了,倒不是他和林俊杰有什么关系,而是