世良情感网
周思成押题小作文|模板+必背范文汇总
天哪的备考
2025-12-11 00:06:18
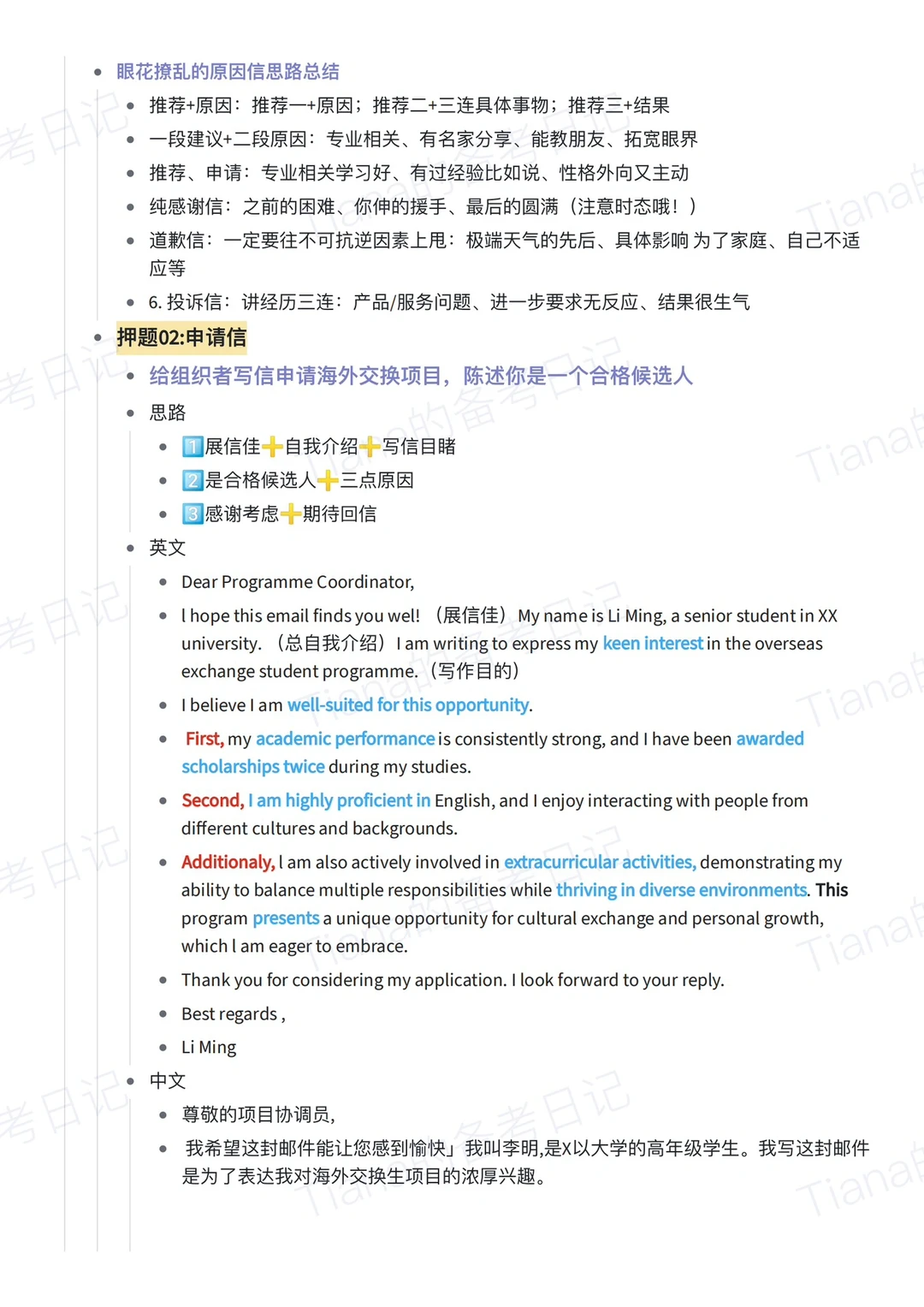
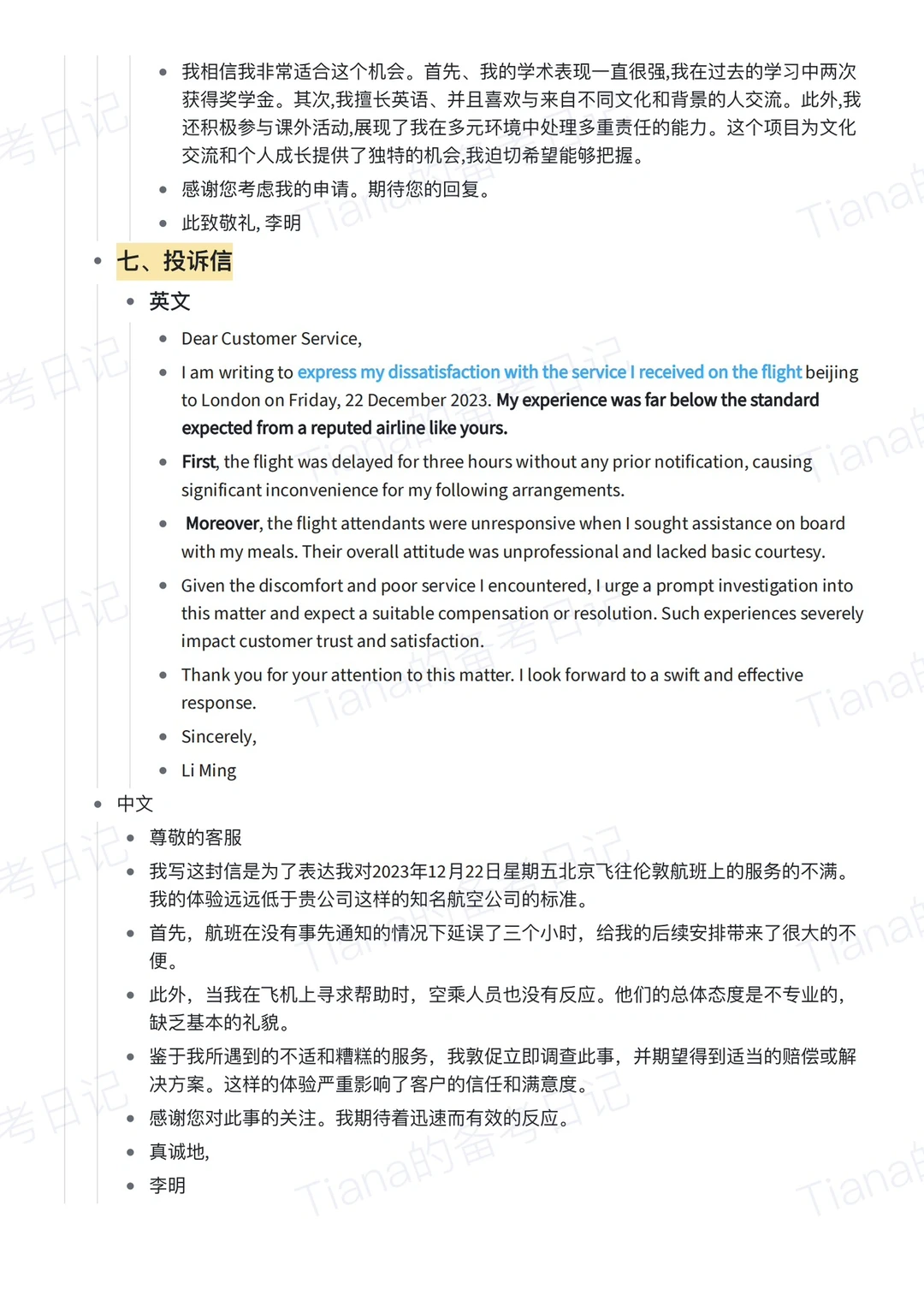
📝大家背完记得默写,然后批改订正❗️❗️
0
阅读:0
天哪的备考
感谢大家的关注
作者最新文章
1
这下考研复试,再也不慌了❗️
2
假如你从出国家线开始准备复试
3
当代大学生是懂考研复试的🐶
4
5️⃣0️⃣题搞定复试口语
5
5️⃣0️⃣题搞定复试口语
6
每天3道复试口语题
7
每天三道复试口语题
8
在职生自我介绍模板
9
周思成复试自我介绍模板
10
每天一道复试口语题
热门分类
推荐
热榜
军事
NBA
体育
社会
明星八卦
娱乐
财经
科技
汽车
历史
国际
游戏
动漫
公益
搞笑
商业
互联网
数码
国际足球
房产
家居
时尚
科学探索
职场
育儿
股票
教育
影视
情感
热点
中国军情
武器
中国南海
中国足球
亚洲杯
科比
综合体育
CBA
投资
大咖秀
外汇
创业
风口
SUV
豪车
概念车
优惠
新能源
美国
欧洲
朝日韩
俄罗斯
孕期
街拍
婚姻
正能量
教育
TOP
1
现在的大学老师都这么的漂亮啊?
2
这样演高中生是不是有点过分了
3
现在的大学生都喜欢这样穿的吗?冬天真的不怕冷
4
会当凌绝顶,一览众山小[比心][比心]
5
现在的女大学生还是太权威了[点赞]
6
作为大学,在上课时穿得这么暴露,难道老师不管吗?
7
内娱是没人了嘛?这都能来演高中生?
8
越南表妹阿香一天比一天漂亮05年在校大学生河内国际学院2026年6
9
学校查寝时没收的,太可怕了
10
作为空姐,在航班上的一举一动,都有非常严格的规定,所有动作的要求都是教科书级别的
教育
最新文章
1
#校方回应工作人员说销毁校门口外卖#广东佛山,一校门口堆满地外卖,工作人员当场喊
2
小心思好多….近日,在韩国留学的越南学生,趁中国留学生不在,把中国留学生贴在教
3
来了新理发师之前间隔15天理发,现在5天就得理一次发
4
教育部一脚急刹车,直接把高中给踩停了。高一高二不准跨校统考,高三顶多两次模拟考
5
教育部官宣!2026年1月1日起,全国中小学校外试卷,不管纸质还是电子的,
6
“笑不活!湖北孝感,老师正在上课,突然发现一学生打瞌睡,不料,老师没有责骂,也没
7
教育部近日发重磅通知2026年1月1日起全国中小学严禁以任何形式向校外组织
8
清北录取榜刷屏!这中学170人上榜,一校真能抵一省!朋友们,2025年清北录
9
教育部这回是真急了,明文规定:中小学考试成绩不排名了!义务教育阶段基本全年无考试
10
外甥今年初考考了601分,选学校的时候犹豫了很久!最后选了市里一所普通的高中,现