世良情感网
春晚数字资产概念股
李可哥讲谈
2026-01-25 16:42:14
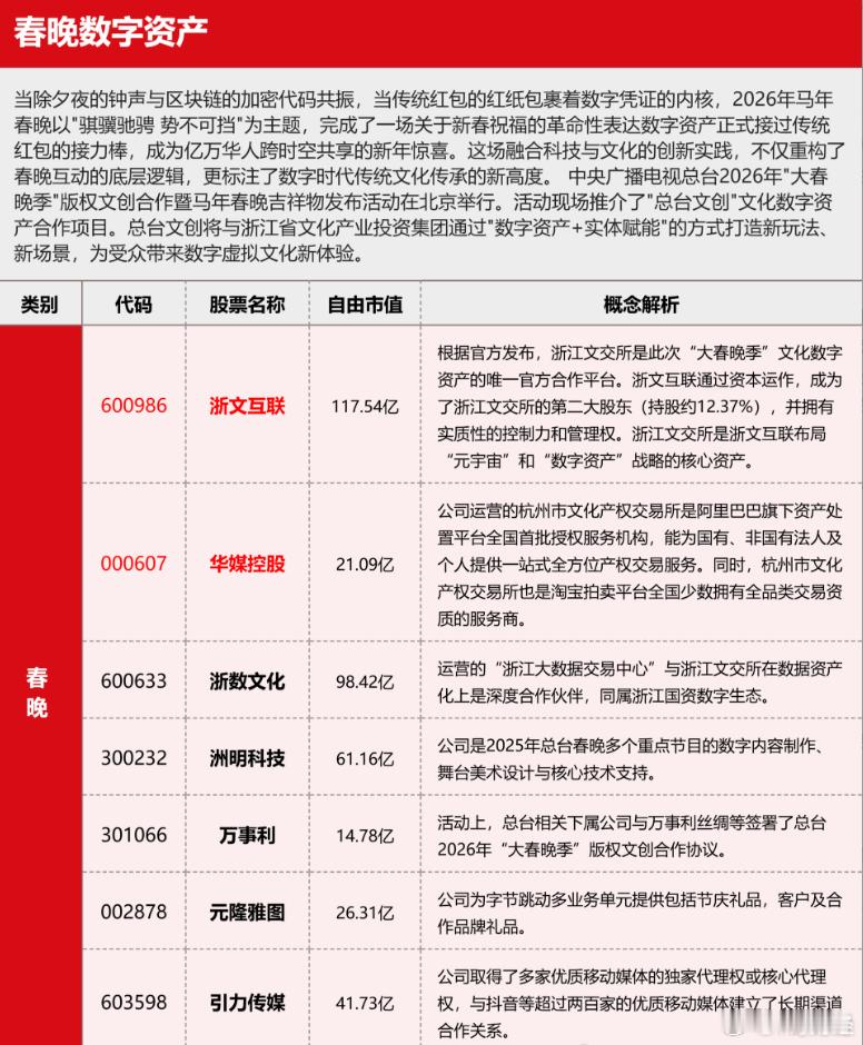
春晚数字资产 概念股
0
阅读:1
猜你喜欢
一图看魔法原子机器人将登上春晚的概念股梳理
【1点赞】
概念股
中科创达
魔法原子
a股
呆叔带你看视界
2026-01-25
拒绝杂毛,全部是核心龙头!24个行业每个板块精选八大核心龙头,快来看看有没有你的
【7点赞】
ai
央企
海光信息
岩石股份
a股
财经木头婉
2026-01-25
太空存储概念股都来了...都想蹭太空概念是吧?
概念股
恒烁股份
太空
a股
无事小正经
2026-01-25
2026年最有潜力的四大板块:一,有色金属板块这一年会呈阶梯式爬升,走出一年波澜
【1评论】【15点赞】
有色金属板块
航天
商业航天
有色金属
a股
小财神王生
2026-01-25
基金:有色金属板块应该怎么办有色金属是一个老的板块,这个板块在“煤飞色舞”的年
【1点赞】
有色金属板块
老杨聊基
2026-01-25
布局2026,低价股六大核心板块。低价板块一:以华工科技、剑桥科技、亨通光电、景
【37点赞】
华工科技
剑桥科技
亨通光电
鹏欣资源
a股
牛骨奇谈老张
2026-01-25
太空算力+商业航天6大核心受益股梳理1. 中国卫星(600118):低轨卫星核
【3点赞】
算力
商业航天
中国卫星
航天电子
a股
趋势投资掌门
2026-01-25
三大板块核心梳理『拒绝杂毛』商业航天概念▼【主板】
【1点赞】
商业航天
乾照光电
利欧股份
引力传媒
a股
武汉陈洛璃
2026-01-25
李可哥讲谈
感谢大家的关注
作者最新文章
1
U23国足vs日本 放平心态,即便这场输了,亚军也是创造奇迹了
2
中国U23队上半场以0-2落后日本U23队。日本队在上半场8次射门4次射正2个进
3
中国U23队上半场以0-2落后日本U23队。日本队在上半场8次射门4次射正2个进
4
但斌:A股走牛唯一前提是企业必须赚钱,不能靠炒,炒到最后炒家跑了,套的都是老百姓
5
2026年订单最多的人形机器人公司(整理版)1.领益智造公司亮点:人形机器人整机
6
【有哪些特别的生存法则?】1、别人在微信上发“在么”的时候,一律装看不见。只要他
7
64个说话与处世的技巧!1、说话不要有攻击性,不要有杀伤力,不夸已能,不扬人恶,
8
商业航天一直在惩罚人
9
周五收盘,几个小盘股指数中证500、1000,国证2000都新高了,但日线也有了
10
【中欧基金葛兰十大重仓股曝光:加仓泰格医药、海思科,减仓药明康德、恒瑞医药】1月
热门分类
推荐
热榜
军事
NBA
体育
社会
明星八卦
娱乐
财经
科技
汽车
历史
国际
游戏
动漫
公益
搞笑
商业
互联网
数码
国际足球
房产
家居
时尚
科学探索
职场
育儿
股票
教育
影视
情感
热点
中国军情
武器
中国南海
中国足球
亚洲杯
科比
综合体育
CBA
投资
大咖秀
外汇
创业
风口
SUV
豪车
概念车
优惠
新能源
美国
欧洲
朝日韩
俄罗斯
孕期
街拍
婚姻
正能量
财经
TOP
1
还不是喜欢财务自由
2
手机直连卫星概念!手机直连卫星,将引领6G通信革命!核心龙头股整理:
3
为何中国不能一下把美债全卖了?就这么说吧,中国今天敢全抛售,明天中美就有可能开战
4
我爸去年不知听了谁的忽悠,稀里糊涂买了五万块的农业银行股票。今天突然把手机怼到我
5
1月21日,全天封板复盘。
6
这是什么家庭啊,这茅台都富可敌国了
7
美国为何不直接冻结中国在美资产?就这么说吧,美国要是真冻结了,反而是帮了中国一把
8
我爸去年不知听了谁的忽悠,稀里糊涂买了五万块的农业银行股票。今天突然把手机怼到我
9
中国电力系统前十大公司,排名第一位的电力公司居然是它,真是没想到!看看是不是在你
10
为何中国不能一下把美债全卖了?就这么说吧,中国今天敢全抛售,明天中美就有可能开战
财经
最新文章
1
1月26日,现货黄金首次突破了5000美元/盎司,创世界金融史纪录!原因是全球央
2
手机直连卫星概念!手机直连卫星,将引领6G通信革命!核心龙头股整理:
3
1月25日,周日A股热门人气股票排行榜!!!
4
1月25日,周日A股新增年报一览表!!!
5
下周小心亏钱!1月份第一周确定了4000点成为历史,大盘要往4200点突破的时候
6
尾号8888888的手机号开始拍卖,起拍价100万,更有意思的是,这个手机
7
我爸去年不知听了谁的忽悠,稀里糊涂买了五万块的农业银行股票。今天突然把手机怼到我
8
2026-01-25股票人气排行榜
9
中国又悄悄关上了一扇更要命的门!在稀土还未撕完的时候,中国又加紧了另外一出口,而
10
炒股票备忘铁律1.铁律一备忘:盈10%出半仓,亏超5%果断割2.铁律二备忘: