世良情感网

天哪的备考的文章

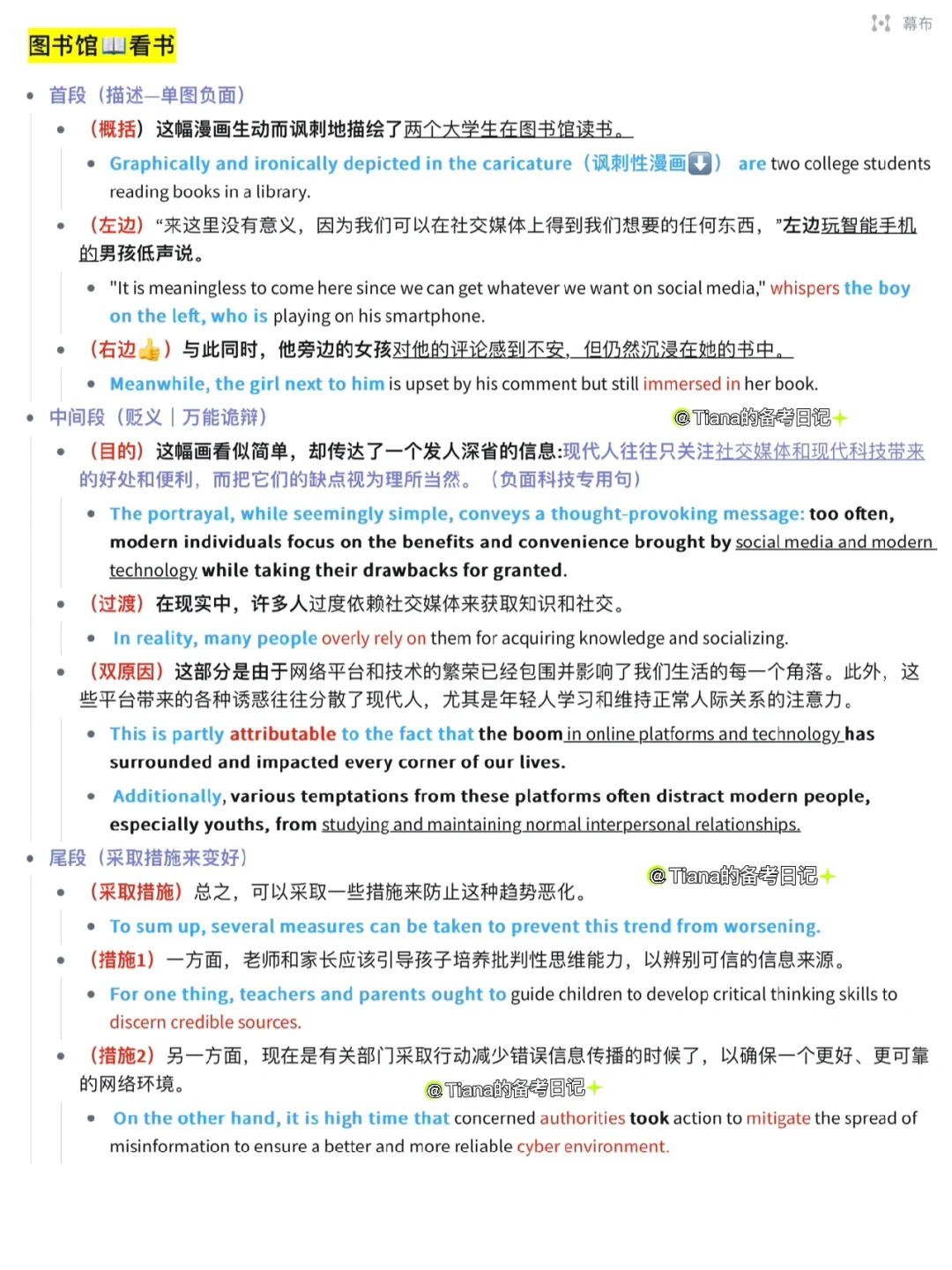
周思成押题大作文|02图书馆看书

周思成押题大作文|02图书馆看书

教育 2025-12-10 00:15

周思成押题大作文|01家园🌍

周思成押题大作文|01家园🌍

教育 2025-12-06 00:10

周思成押题|大作文模板

周思成押题|大作文模板

教育 2025-12-15 00:17

周思成押题|建议信模板

周思成押题|建议信模板

教育 2025-12-14 00:22

周思成作文带背|Day9

周思成作文带背|Day9

教育 2025-12-16 00:13

周思成作文带背|Day7

周思成作文带背|Day7

教育 2025-12-02 00:05

周思成作文带背|Day4

周思成作文带背|Day4

教育 2025-12-02 00:02

周思成作文带背|DAY3

周思成作文带背|DAY3

教育 2025-12-12 00:15

周思成作文带背|Day2

周思成作文带背|Day2

教育 2025-12-11 00:05

周思成作文带背|DAY 1

周思成作文带背|DAY 1

教育 2025-12-14 00:08

马原分析题口诀|联系与发展

马原分析题口诀|联系与发展

教育 2025-11-30 00:05

政治口诀|02

政治口诀|02

教育 2025-12-22 00:23

政治口诀|01

政治口诀|01

教育 2025-12-14 00:08

周思成必背5篇|2019途中

周思成必背5篇|2019途中

教育 2025-12-04 00:00

周思成必背5篇|2021坚持自己所爱

周思成必背5篇|2021坚持自己所爱

教育 2025-12-16 00:17

周思成必背5篇|2018选课进行时

周思成必背5篇|2018选课进行时

教育 2025-12-15 00:22

周思成必背5篇|2016 做个榜样

周思成必背5篇|2016 做个榜样

教育 2025-12-17 00:23

周思成必背5篇|2015手机上的聚餐

周思成必背5篇|2015手机上的聚餐

教育 2025-12-13 00:14

肖+腿+涛+1000|毛中特3、4章

肖+腿+涛+1000|毛中特3、4章

教育 2025-12-09 00:08

英一阅读复盘|2020text1

英一阅读复盘|2020text1

教育 2025-12-10 00:12
第一页 下一页
天哪的备考

天哪的备考

感谢大家的关注

热门分类

推荐 热榜 军事 NBA 体育 社会 明星八卦 娱乐 财经 科技 汽车 历史 国际 游戏 动漫 公益 搞笑 商业 互联网 数码 国际足球 房产 家居 时尚 科学探索 职场 育儿 股票 教育 影视 情感 热点 中国军情 武器 中国南海 中国足球 亚洲杯 科比 综合体育 CBA 投资 大咖秀 外汇 创业 风口 SUV 豪车 概念车 优惠 新能源 美国 欧洲 朝日韩 俄罗斯 孕期 街拍 婚姻 正能量

© CopyRight 2010-2025 世良情感网(www.yaliqi.com)

粤ICP备2022088160号 邮箱:181046773#qq.com

声明:部分文章摘自互联网,如有侵权,麻烦告知删除。