世良情感网
阳鑫说商业的文章
一线城市放松限购可以分三步走:先放开郊区,再放开核心区大户型,最后全面放开。
房产
2024-07-31 18:10
俞敏洪处理和董宇辉的分手,还是很大气,很仁义的。股份和利润一分不要,骑上马送一程
财经
2024-07-30 14:10
重视非税收入异常增长对营商环境的影响,重视企业所得税和个人所得税下滑所反映的企业
财经
2024-07-29 15:09
和泽平宏观商学企业家来腾讯,学习AI、移动支付、文化等,中国企业加油!深圳加油!
财经
2024-07-29 14:09
和泽平宏观商学企业家到华大学习生命科学,基因检测,怎么高质量活到120岁,尹烨兄
财经
2024-07-29 14:09
这几天在深圳游学,深圳97%民企,移民城市,市场化程度高,创新创业活力强,深感市
社会
2024-07-27 13:09
该下雨了。今天降息了,LPR和逆回购利率同步降。未来财政扩张、地产松绑、减轻税负
财经
2024-07-22 10:08
该下雨了
2024-07-21 12:14
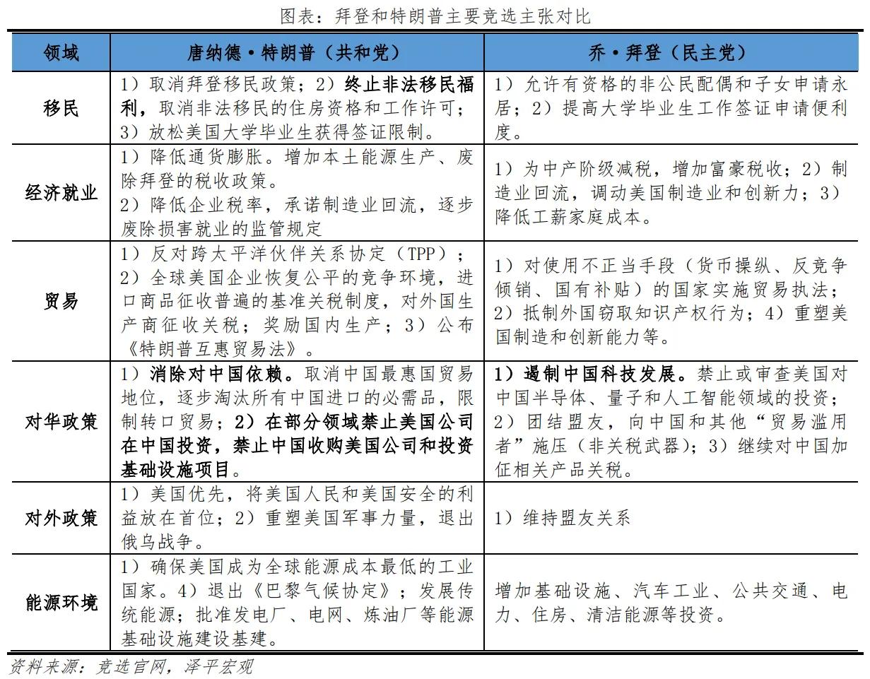
最近市场预计特朗普将重返白宫,有一点需要各界特别重视,就是特朗普的竞选政策主张里
国际
2024-07-19 16:09
该下雨了
2024-07-19 14:09
各方已经证实,由于娃哈哈股东内讧,宗馥莉被迫辞职。妥善处理娃哈哈这一事件十分重要
财经
2024-07-18 17:13
由于土地财政大幅下滑,以消费税为主的新一轮财税改革箭在弦上,对增加地方税源有很大
财经
2024-07-18 12:09
有媒体报道,娃哈哈股东出现内讧,宗馥莉被迫辞职,深感遗憾。6月带泽平宏观商学企业
财经
2024-07-18 12:09
晨练两百个俯卧撑,卷腹,哑铃,正心正念,坚持做长期正确的事
2024-07-17 10:13
若特朗普当选,美国将再通胀、利率维持高位,逆全球化 特朗普主张:制造业回流(对
国际
2024-07-17 10:13
二季度名义GDP增速为4.0%,实际为4.7%,GDP平减指数同比初步核算为-0
财经
2024-07-16 16:11
一季度gdp增速5.3%,二季度4.7%。宏观上是数据,微观上是多少家庭的悲欢离
财经
2024-07-15 13:11
本周百度萝卜快跑在武汉开启大规模投放模式,引发高度关注,人工智能的下一个超级应用
汽车
2024-07-15 10:11
宏观放水,微观放活
2024-07-14 17:13
我在十年前预测“新5%比旧8%好”“经济L型”,一晃十年了,希望中国经济走出L型
财经
2024-07-11 13:09
第一页
下一页
阳鑫说商业
感谢大家的关注
热门分类
推荐
热榜
军事
NBA
体育
社会
明星八卦
娱乐
财经
科技
汽车
历史
国际
游戏
动漫
公益
搞笑
商业
互联网
数码
国际足球
房产
家居
时尚
科学探索
职场
育儿
股票
教育
影视
情感
热点
中国军情
武器
中国南海
中国足球
亚洲杯
科比
综合体育
CBA
投资
大咖秀
外汇
创业
风口
SUV
豪车
概念车
优惠
新能源
美国
欧洲
朝日韩
俄罗斯
孕期
街拍
婚姻
正能量