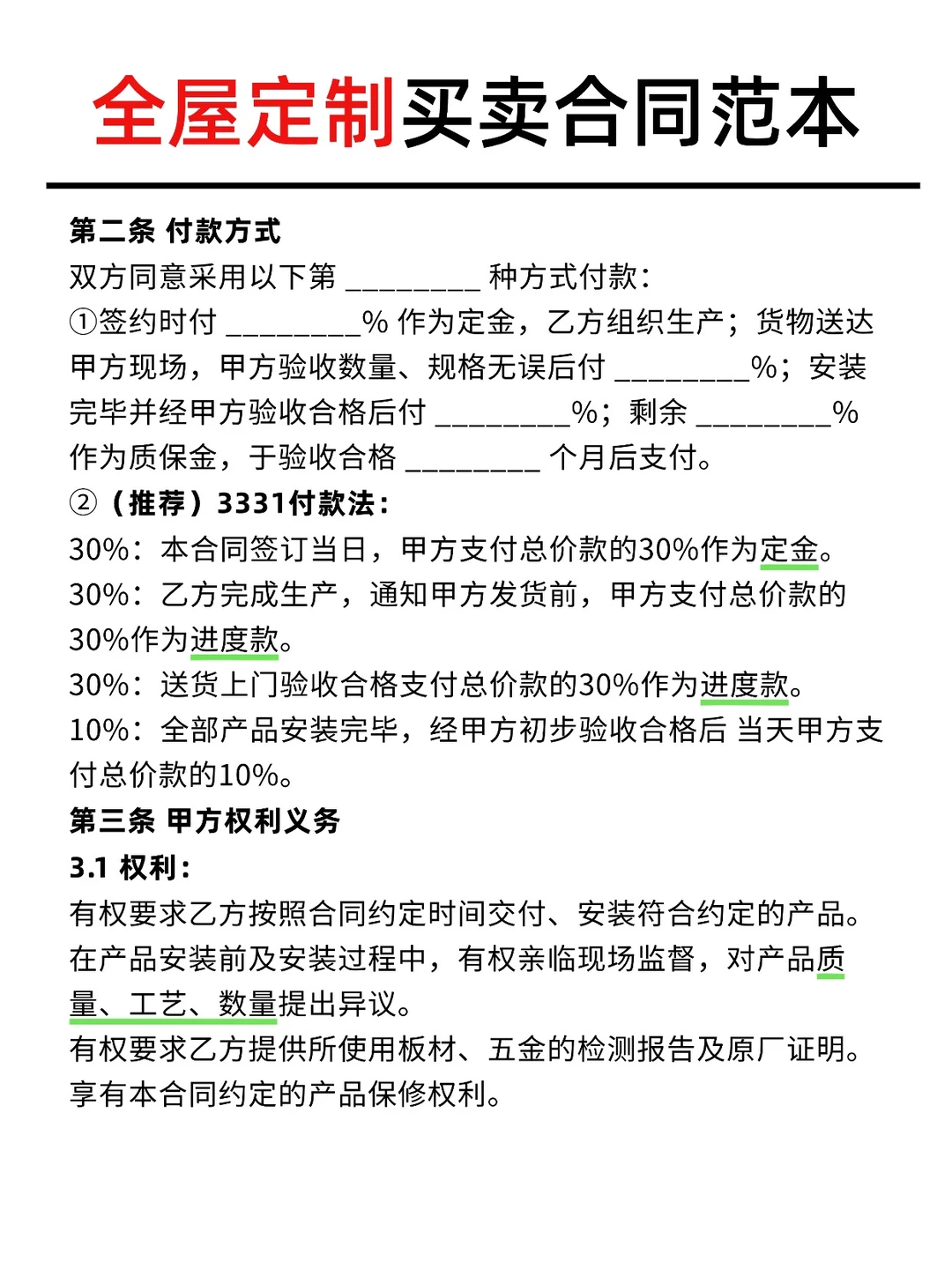
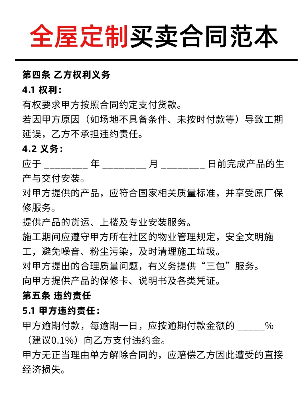
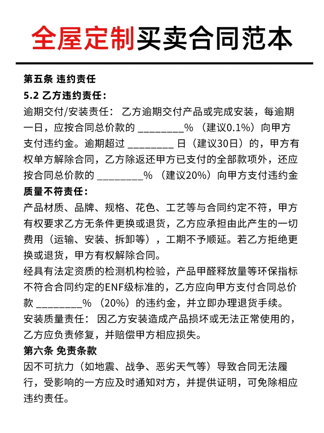
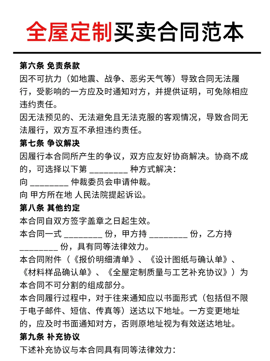
姐妹们真的血泪教训 签全屋定制合同千万别只看总价 这4张附件才是真正的保命符 少看一张都可能踩坑💔
—
📋附件一:《报价明细清单》防刺客指南 这份表必须做到"骨灰级"详细!
❌拒绝模糊表述:"柜体套餐xxx元/平" ✅必须写明: • 柜体板:XX品牌ENF级颗粒板18mm • 背板:XX品牌9mm(写清厚度!) • 见光板:与柜门同材质(注明是否单独计价) • 五金:Blum 111系列铰链(精确到型号) • 灯带:含变压器/开关/安装(打包价!)
重点核对:拉直器、非标尺寸、异形切割是否列明 ⚠️总价旁一定注明"闭口合同"杜绝后期加价
—
🎨附件二:《设计图纸确认单》终极核对 签字前给我拿着放大镜看!
✔️尺寸核对:拿卷尺模拟柜体位置 ✔️内部结构:挂衣区/抽屉数量标清楚 ✔️插座避让:标注开关插座位置 ✔️见光板:要求在设计图明确画出
💡重点:让设计师在图纸签字 "按图施工"出了问题直接追责
—
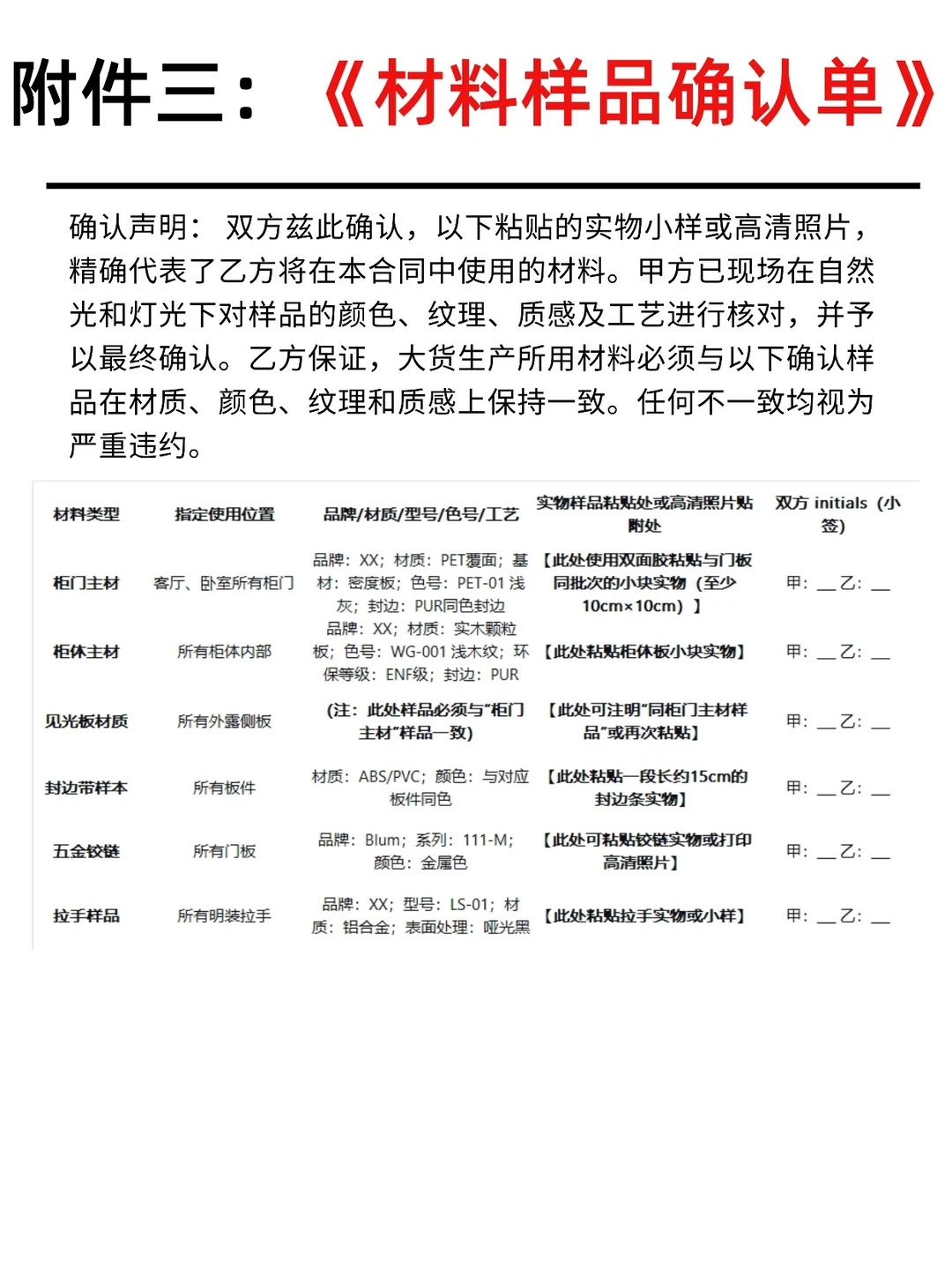
🧩附件三:《材料样品确认单》防掉包 这是你最重要的证据!
把商家提供的: ▫️柜门板材小样 ▫️柜体板材小样 ▫️封边条样本 ▫️五金铰链
全部贴在合同附件上! 双方签字确认 拍照留存 到货直接对比 货不对板拒收
—
⚖️附件四:《质量工艺补充协议》灵魂所在 把口头承诺全部写进去!
▶️环保条款: "所有板材达ENF级 附CMA检测报告 超标立即退货并赔付合同金额20%"
▶️工艺标准: "可见面全部采用PUR封边 门板采用激光封边 违者每项赔300%"
▶️保修条款: "整体保修5年 五金随品牌质保"
▶️赠品明细: "送XX品牌拉篮3个 全屋保洁2次" (具体到品牌数量 避免扯皮)
—
记得让商家在每份附件盖章 和主合同装订在一起 这招让我的项目经理直呼专业
现在我去工地监工 工长都主动给我看材料清单了😂









