救命!四六级居然在偷偷惩罚端午后不看通知的人😭
宝子们!!紧急呼叫所有备战四六级的宝子⚠️
距离四六级考试仅剩 11 天啦!!想过完端午再冲刺的宝子们,这篇笔记务必狠狠码住,带你高分稳过✅
📚四六级备考核心就这四块:
单词➕听力➕阅读➕翻译
学姐作为去年一次高分上岸的 “过来人”,早就给大家整理好了超全备考笔记📒剩下的时间不多了,咱们必须抓重点猛冲✊
✨特别给基础薄弱的宝子划好重点啦,这些宝藏资料闭眼冲:
❣️《四六级 700 个核心词》—— 吃透高频考点词,阅读写作全搞定
❣️《四六级 236 个高频词》—— 考前快速过眼,考场秒变 “眼熟党”
❣️《英语听力 4 大法则》—— 从 “听天书” 到 “抓关键”,套路比努力更重要
❣️《英语写作常用句型》—— 直接套模板!告别 “中式英语” 尴尬
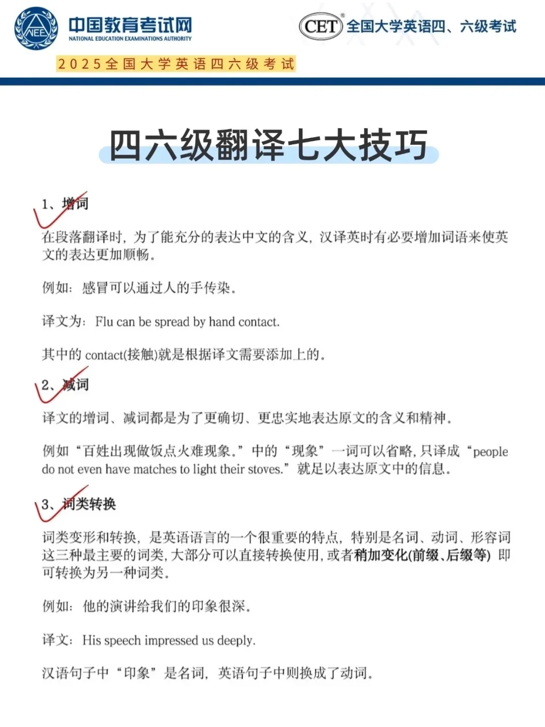
❣️《四六级翻译 7 大技巧》—— 从 “直译翻车” 到 “信达雅”,轻松拿分秘诀
全部都是 PDF 版本,打印出来随身背超方便!!每天课间背 2 页核心词,睡前听 1 篇听力法则,端午假期弯道超车就靠它们啦💪
宝子们冲鸭!!这次一定要高分过级,四六级的苦咱只吃一次😎
赶紧转发给身边的备考搭子,一起组团上岸吧~
四六级 四级考试 六级考试 四六级备考 备考攻略 四六级资料 四六级考试 四级 六级 备考攻略















