世良情感网
一天搞定石雷鹏30个功能句❗️(附Pdf文件)
天哪的备考
2025-12-04 00:02:50
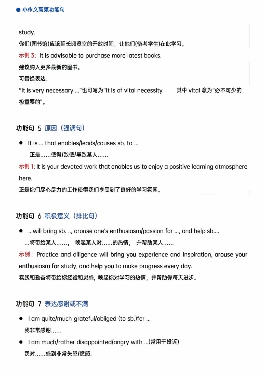
刷到的考研人的有福啦~ 全部整理好的新的一版放在这里啦 大家学完功能句要背范文哦! 学一学功能句在范文里如何运用的 冲刺背诵20篇也会给大
0
阅读:1
天哪的备考
感谢大家的关注
作者最新文章
1
🔥四六级备考攻略!学姐血泪总结一次过!
2
痛的教训:四六级翻译出自《中国文化概况》
3
26最新考研英语作文模板合集来啦!
4
🔥考研英语大作文万能模板!
5
🔥周思成小作文万能模板(超全)
6
🚨25下教资报考全攻略!
7
两个半月雅思6.5!写作5→6分逆袭攻略
8
大一就把四级过了‼️暑假最全备考指南
9
四六级25年12月高频1500词
10
🔥准大一暑假备考四级,我直接起飞了!
热门分类
推荐
热榜
军事
NBA
体育
社会
明星八卦
娱乐
财经
科技
汽车
历史
国际
游戏
动漫
公益
搞笑
商业
互联网
数码
国际足球
房产
家居
时尚
科学探索
职场
育儿
股票
教育
影视
情感
热点
中国军情
武器
中国南海
中国足球
亚洲杯
科比
综合体育
CBA
投资
大咖秀
外汇
创业
风口
SUV
豪车
概念车
优惠
新能源
美国
欧洲
朝日韩
俄罗斯
孕期
街拍
婚姻
正能量
教育
TOP
1
现在的大学老师都这么的漂亮啊?
2
这样演高中生是不是有点过分了
3
现在的大学生都喜欢这样穿的吗?冬天真的不怕冷
4
会当凌绝顶,一览众山小[比心][比心]
5
现在的女大学生还是太权威了[点赞]
6
作为大学,在上课时穿得这么暴露,难道老师不管吗?
7
内娱是没人了嘛?这都能来演高中生?
8
越南表妹阿香一天比一天漂亮05年在校大学生河内国际学院2026年6
9
学校查寝时没收的,太可怕了
10
作为空姐,在航班上的一举一动,都有非常严格的规定,所有动作的要求都是教科书级别的
教育
最新文章
1
教育部一脚急刹车,直接把高中给踩停了。高一高二不准跨校统考,高三顶多两次模拟考
2
教育部官宣!2026年1月1日起,全国中小学校外试卷,不管纸质还是电子的,
3
“笑不活!湖北孝感,老师正在上课,突然发现一学生打瞌睡,不料,老师没有责骂,也没
4
教育部近日发重磅通知2026年1月1日起全国中小学严禁以任何形式向校外组织
5
清北录取榜刷屏!这中学170人上榜,一校真能抵一省!朋友们,2025年清北录
6
教育部这回是真急了,明文规定:中小学考试成绩不排名了!义务教育阶段基本全年无考试
7
外甥今年初考考了601分,选学校的时候犹豫了很久!最后选了市里一所普通的高中,现
8
这班主任怎么也没想到学生家长找他对质,居然开了录音没想到他为人师表,将学生留
9
传不如身教!12月13日报道,一个高中生想换一个新的苹果手机,妈妈不同意,他绝食
10
小学生写的古今对比绝了!老师建议保送清北,评论区说说你服不服