(附PPT)
姐妹们!答辩在即是不是慌得一批?😱别怕!学姐我刚刚顺利通过答辩,现在就把这套"答辩老师最爱的满分框架"分享给你们!
🎯 答辩老师心中的完美框架(照着做就对了!)
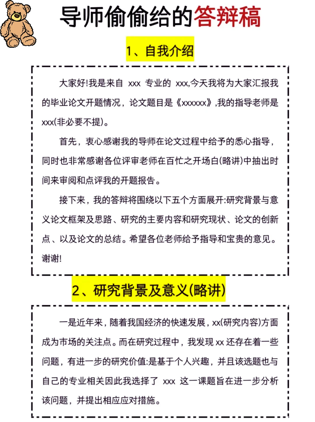
1️⃣ 自我介绍(开场要稳!)
简单介绍自己+论文题目,别紧张,深呼吸!
2️⃣ 研究背景及意义(点到为止)
为什么要研究这个?简单说说就行~
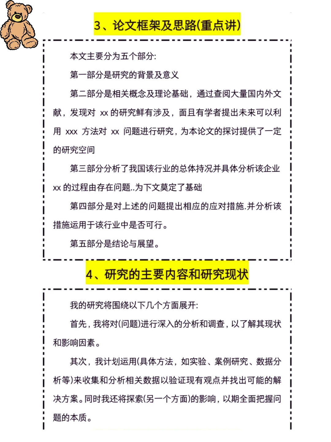
3️⃣ 研究现状(敲黑板!重点来了!)
前人都做了什么?你要研究的gap在哪里?这里要说透!
4️⃣ 研究内容和方法(继续重点!)
你具体怎么做的?用了什么方法?详细展开!
5️⃣ 论文思路和创新点(老师最关心的!)
你的创新在哪里?逻辑要清晰!这是加分项!
6️⃣ 总结(漂亮收尾!)
研究结论+不足+展望,给老师留个好印象!
🚨 答辩黄金法则(学姐亲测有效!)
核心原则:答而不辩!疯狂道歉! 老师提问时千万别杠!✋ 先听完再回应,态度要诚恳! 记住:争辩=凉凉,道歉=过关!
✅ 答辩必备注意事项(照单全收!)
📋 准备篇:
严格按学校模板改格式(一个标点都不能错!)
PPT要简洁!重点突出,细节写稿子里
专业词汇提前背熟(别临时抱佛脚)
论文至少读3遍以上!
🎤 现场篇: 5. 不要照PPT念!要像聊天一样自然 6. 永远不要说"我不知道"!可以说"这个问题很好,我需要进一步思考" 7. 千万别提导师名字(懂的都懂) 8. 语速要稳!想好了再说!
👔 形象篇: 9. 着装干净整齐,女生淡妆OK 10. PPT最后一页写"恳请老师批评指正"(比"谢谢聆听"更谦逊)
💡 学姐独家小贴士
🔸 回答问题时,先复述问题再回答(显示你在认真听) 🔸 不确定的问题,先肯定老师提问的价值,再说自己的理解 🔸 准备几个"万能回答":比如"这确实是一个值得深入研究的方向"
📢 最后的最后
记住!答辩不是考试,是展示!放松心态,你已经准备得很充分了!💪
相信自己,你一定可以的!🌟
毕业答辩 论文答辩 毕业论文 答辩技巧 大学生活 毕业季 学术干货 答辩攻略 毕业论文答辩












