(附保姆级解题公式+避坑指南)
🔍解题三步走,锁定正确答案
1️⃣ 先题后文,抓定位词!
👉🏻 大写/人名/时间/数字→快速定位原文!
👉🏻 只看题干‼️选项有干扰,别提前看!(⚠️四个选项共有的词可能是正确信息)
2️⃣ 串联题干,预测主旨!
✨题干反复出现的词=文章中心词!
💡例:若5题全问“AI影响”,主旨必围绕AI展开!
3️⃣ 逻辑为王,态度定成败!
🚩文中adj/adv=作者态度!
👉🏻先否定后but肯定→作者站肯定方!
👉🏻句间无转折=因果/递进,重点看相同逻辑!
🧠六大题型拆解,一招制敌!
📌细节题(占50%!)
🔥标志:what/how/why+具体信息
✅正确选项:同义改写+紧扣主旨!
❌避坑:90%对+10%错=必错!
⚠️警惕:正反混淆/偷换概念/答非所问!
📌作者态度题
🔥标志:attitude/tone/deem
✅正选:积极/消极/中立(例:positive≈optimistic)
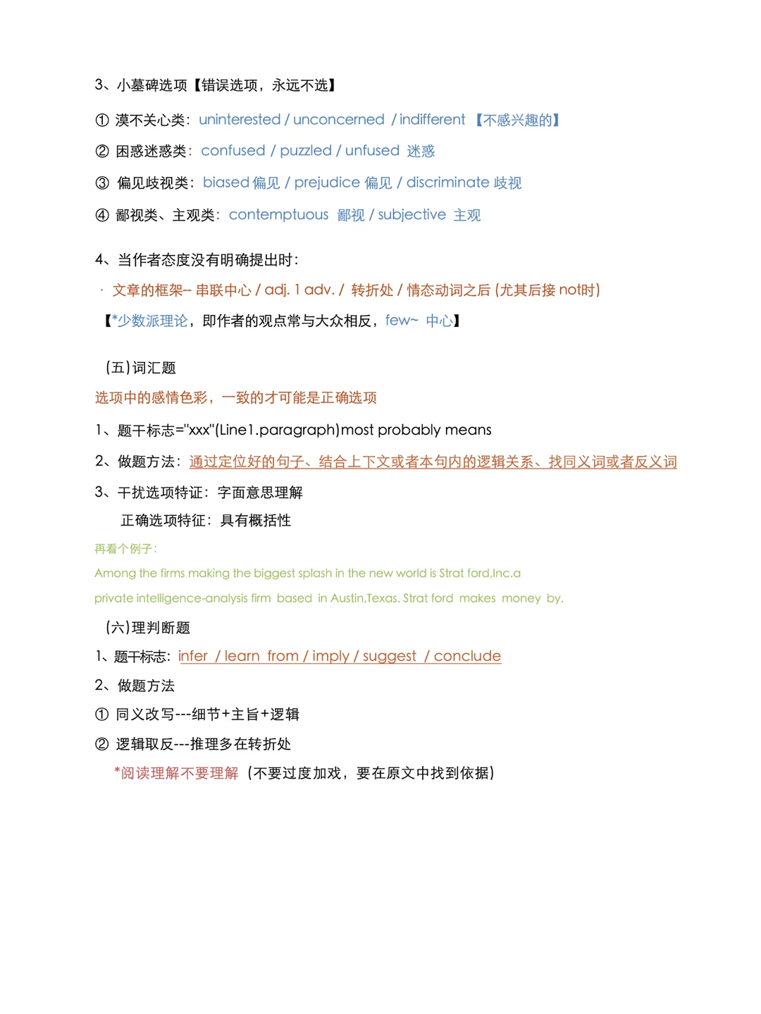
⚰️小墓碑选项(永远不选‼️):
➖漠不关心:indifferent/uninterested
➖迷惑偏见:confused/biased
📌词汇题
💡定位句子+上下文逻辑=找同/反义词!
❌干扰项:字面意思!
✅正选:概括性+感情色彩一致!
📌推理题
🔥标志:infer/imply/suggest
✅秘诀:转折处推理+同义改写!
⚠️别脑补!原文没提=错!
---
🔖标点符号隐藏考点!
▪️逗号间→补充说明,非主干!
▪️冒号→抽象→具体(后面解释前面)
▪️分号→前后并列,意思一致!
▪️引号→反语/重点!选项若删引号,可能变味!
💡提分必背技巧
1️⃣ 细节服从主旨! 纠结时选和中心最相关的!
2️⃣ but/ however后是重点!转折即答案高发区!
3️⃣ 绝对化选项慎选!only/must/最高级≈坑!
4️⃣ **同义替换是王道!** 原文反复词=正确信号!
---
🚫避雷指南
❌“漠不关心”态度题直接pass!
❌选项拼凑原文碎片=大概率错!
❌过度推理=送命题!紧扣原文!
🌟唐迟金句:
“阅读的本质是逻辑!细节服从主旨,反复即重点!”
25考研 考研英语阅读 考研英语阅读 唐迟阅读 唐迟阅读方法论 阅读 考研 阅读方法论



