深圳长租公寓亏钱了?!万科泊寓说去年2025前11月收入10个亿,亏了1个多亿,

财富有料青年 2026-01-05 22:05:45

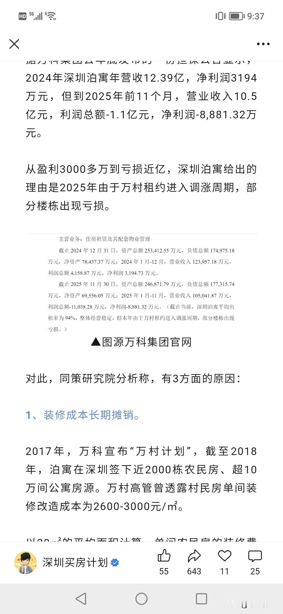
深圳长租公寓亏钱了?!万科泊寓说去年2025前11月收入10个亿,亏了1个多亿,利润负八千多万,可是2024年万科泊寓收了12个亿,赚了三千多万。。!因为收房太多,成本多了。?!现在长租公寓很多收费,总是每个月多200元其他收费。深圳万科物业 深圳

0 阅读:0
财富有料青年

财富有料青年

感谢大家的关注