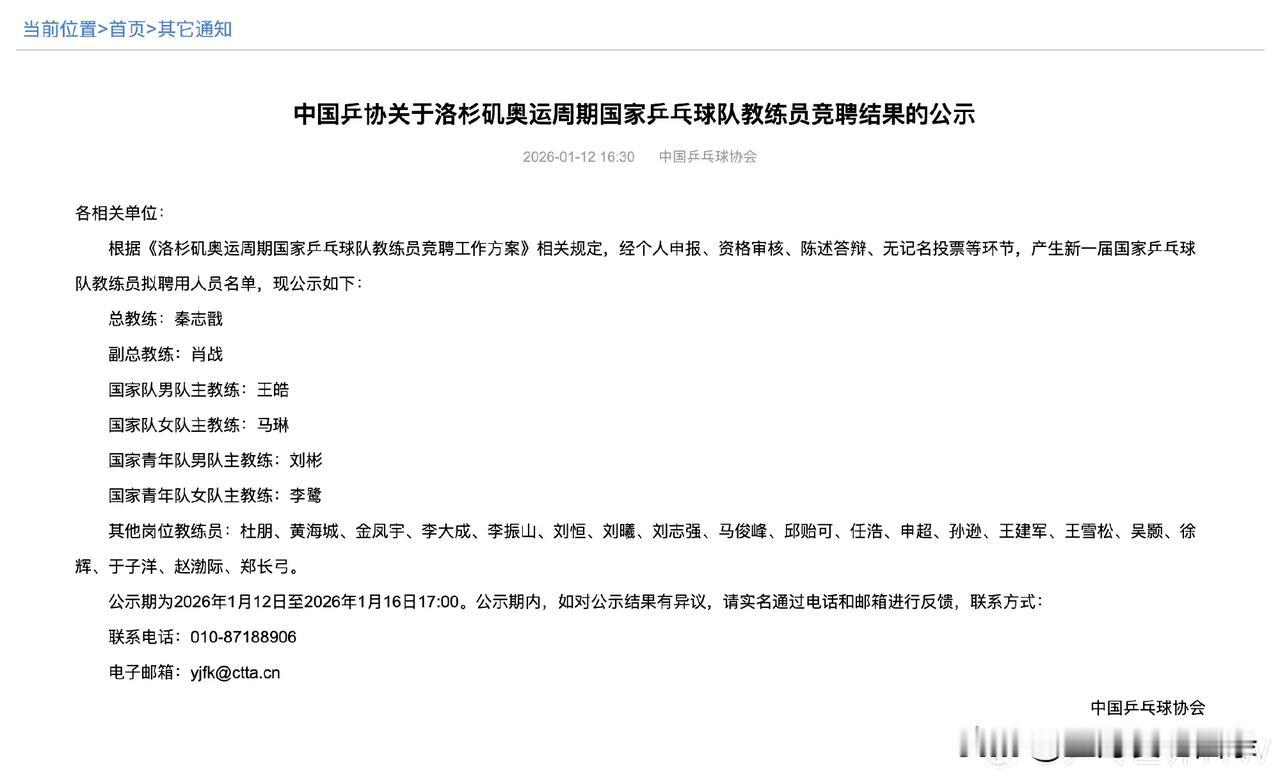
国乒新的教练名单出炉,李隼顺利退休,秦志戬由乒协副主席兼任国家队总教练。秦志戬一直比较严格,这对目前作风稍微懒散的男队来说是件好事! 肖战任副总教练,混双主教练的名单没在列,不知是否会取消混双教练一职,也不知肖战在新周期是否还会带王楚钦。 男女队主教练没变,崔庆磊辞职了,黄海城回归了,于子洋也以另一种身份回归国家队,未来可期! 当时有46人报名,现在只有26人,被筛掉的20人到底有谁[呲牙][呲牙][呲牙][呲牙]

国乒新的教练名单出炉,李隼顺利退休,秦志戬由乒协副主席兼任国家队总教练。秦志戬一直比较严格,这对目前作风稍微懒散的男队来说是件好事! 肖战任副总教练,混双主教练的名单没在列,不知是否会取消混双教练一职,也不知肖战在新周期是否还会带王楚钦。 男女队主教练没变,崔庆磊辞职了,黄海城回归了,于子洋也以另一种身份回归国家队,未来可期! 当时有46人报名,现在只有26人,被筛掉的20人到底有谁[呲牙][呲牙][呲牙][呲牙]

猜你喜欢
【12评论】【12点赞】
【6评论】【5点赞】
【11评论】【3点赞】
【1评论】【2点赞】
作者最新文章
热门分类
体育TOP
体育最新文章