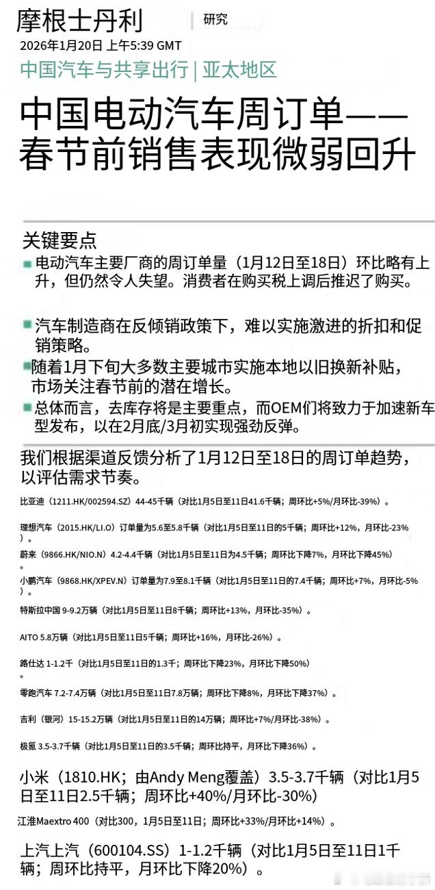
摩根士丹利最新数据,分析了1月12日-18日的周订单趋势春节前电动车

雪晴谈汽车 2026-01-21 16:59:18

摩根士丹利最新数据,分析了 1 月 12 日- 18 日的周订单趋势春节前电动车周订单微弱回升,新势力中,小鹏周订单量居首,小米则以 40% 的周环比涨幅成为增长最快的品牌。新能源汽车

0 阅读:0
雪晴谈汽车

雪晴谈汽车

感谢大家的关注