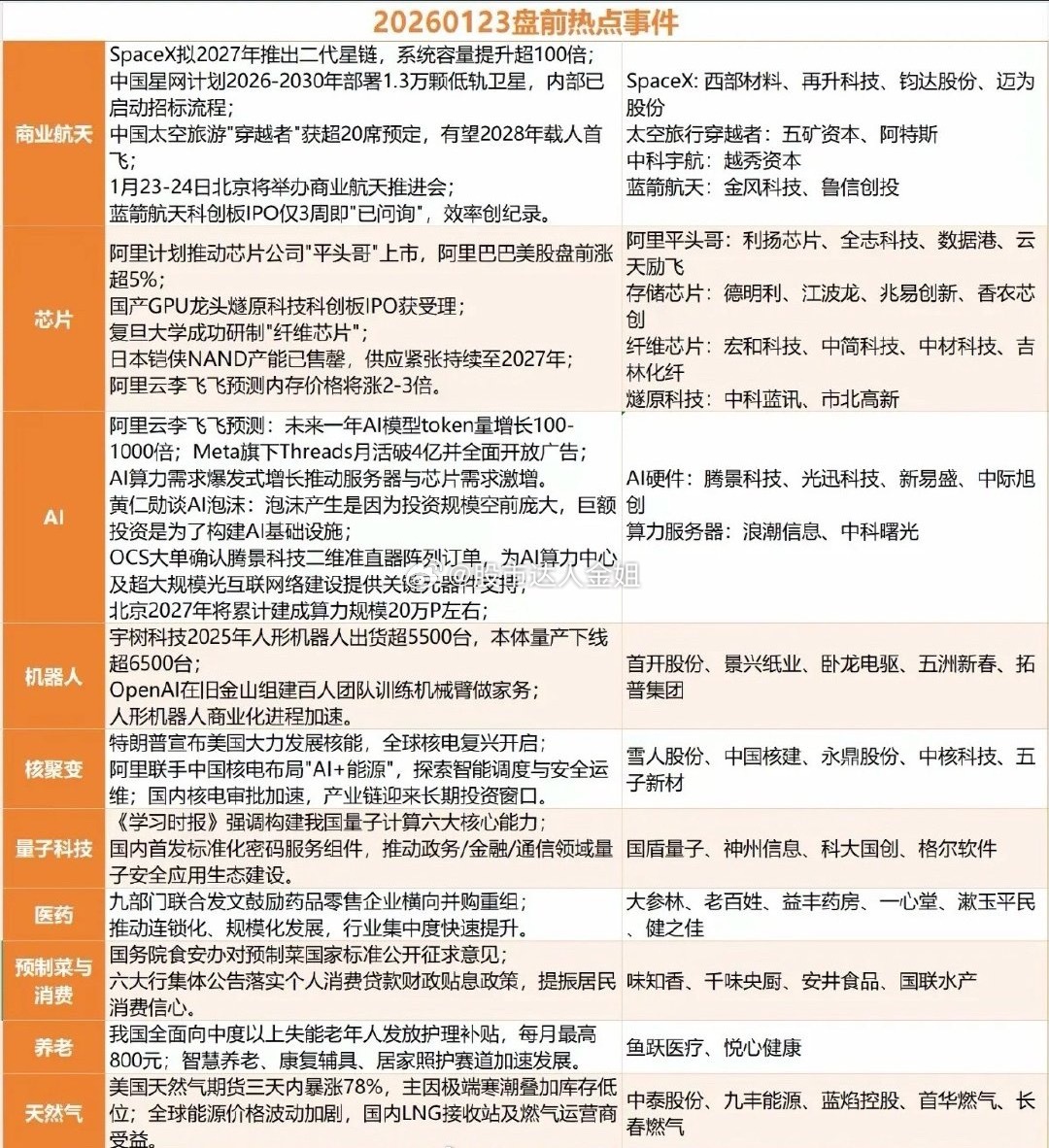
1.23周五财经热点新闻汇总!1.商业航天,太空旅游2.芯片,存储芯片3.人

小乔看商业 2026-01-23 09:39:55

1.23周五 财经热点新闻汇总!1.商业航天,太空旅游2.芯片,存储芯片3.人形机器人4.人工智能,AI5.预制菜与消费6.核聚变,天然气

0 阅读:0
小乔看商业

小乔看商业

感谢大家的关注