前两天黄金价格出现阶段性调整,短期避险情绪得到释放,多头选择 Profit-taking。接下来如果出现更为缓和的局势,黄金可能会有不错的上车机会。对于有兴趣踏足黄金市场的同学可以关注。
黄金不管是长期价值贮藏,还是作为投资组合中的一个Diversifier,都是值得配置的,如果不是长线的持有,是要注意时机的。在现代重商主义(ModernMercantilism)的背景下,各个国家战略导向变为积聚财富、追求地缘政治影响力和经济自给自足,黄金的这种非债务资产属性会持续强化,大方向是没问题。
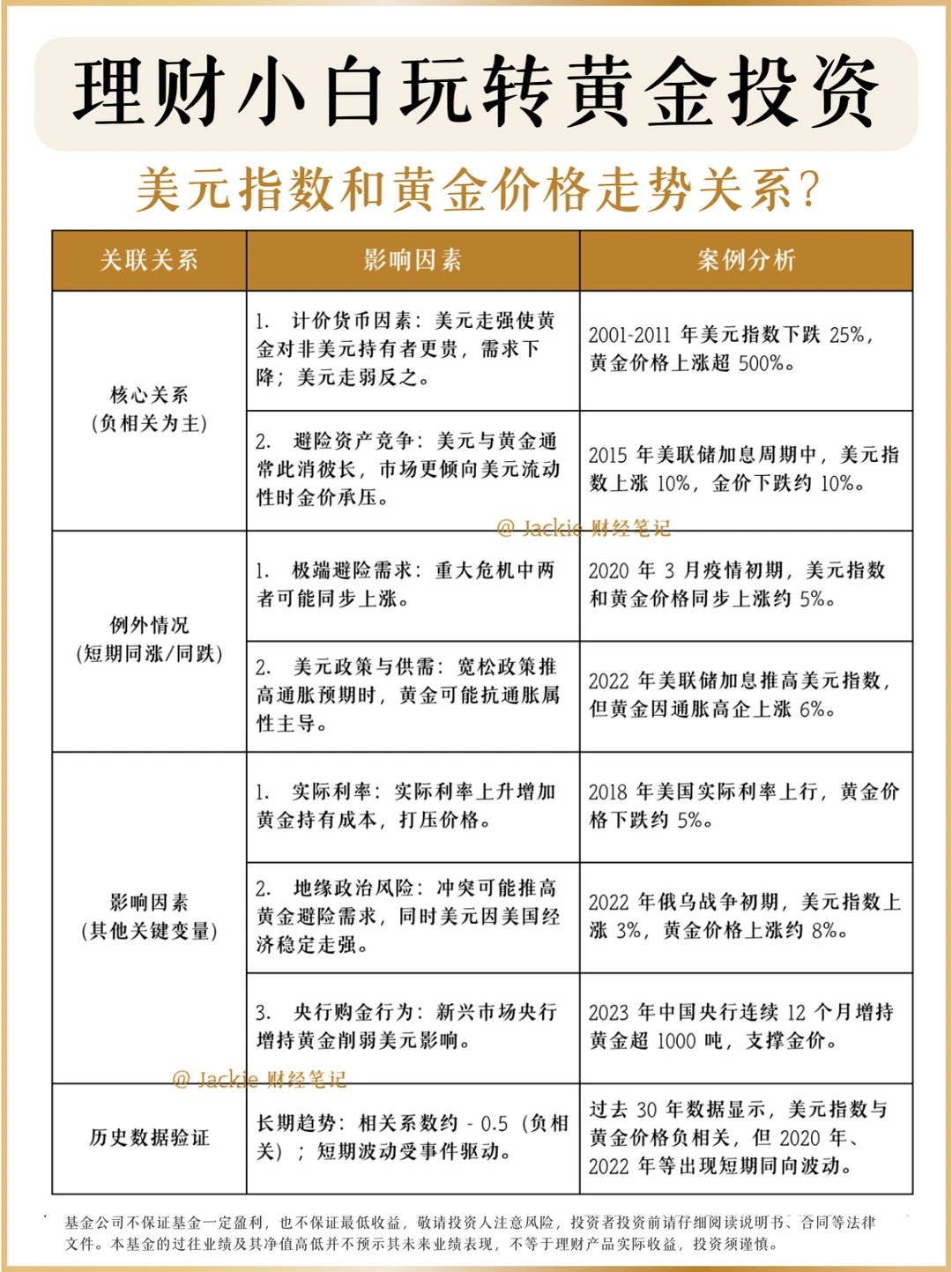
还有一点,黄金市场相比与其他资产市场规模是比较小的,真正能结构性左右金价的是各个国家的央行,大玩家来跑马圈地(尤其是新兴市场国家,被美元搞怕了),小玩家就是随风起舞,经不起折腾,所以踏准鼓点很重要。
对于一些想要投资黄金的小白来说,可以先从黄金类ETF 了解起来,先进来感受波动。门槛再低一点就是黄金类ETF 的联接基金,如富国上海金ETF联接基金(0.1元起投),没什么压力,或者先从模拟理财开始,譬如说腾讯理财通联合富国基金最近推出的“百万理财金”活动,轻松实现0本金理财,赚了可提现,亏了算微信的,这种大厂的羊毛该薅就薅。富国基金供体验的三只产品中,就有富国上海金ETF联接C,对黄金投资有兴趣的同学可以看看,用虚拟金先玩起来,怎么领已经在图上标注了。
更保险的玩法,定投来分摊成本,即使一两次买高了也不用太担心。最后还是要提醒真金白银入场的同学,基金公司不保证基金一定盈利,也不保证最低收益,综合研判,注意风险。
风险提示:投资有风险,风险自担
基金公司不保证基金一定盈利,也不保证最低收益,敬请投资人注意风险,投资者投资前请仔细阅读说明书、合同等法律文件。本基金的过往业绩及其净值高低并不预示其未来业绩表现,不等于理财产品实际收益,投资须谨慎。





